| CAD 模型: | View CAD Model |
| Pkg. Type: | DIE |
| Pkg. Code: | |
| Lead Count (#): | |
| Pkg. Dimensions (mm): | |
| Pitch (mm): |
| Moisture Sensitivity Level (MSL) | |
| Pb (Lead) Free | No |
| ECCN (US) | |
| HTS (US) |
| Pkg. Type | DIE |
| Pb (Lead) Free | No |
| MOQ | 5 |
| Temp. Range (°C) | -40 to +85°C |
| CAGE code | 34371 |
| Common Mode Input Range (V) | -7 - 12 |
| Die Sale Availability? | Yes |
| Flow | RH Hermetic |
| Listen Mode | No |
| Loopback Feature | No |
| PROTO Availability? | Yes |
| Qualification Level | EM |
| Rating | Space |
| Shutdown Mode | Yes |
| Supply Voltage (max) (V) | 3.6 - 3.6 |
| Supply Voltage (min) (V) | 3 - 3 |
| VREF Output | Yes |
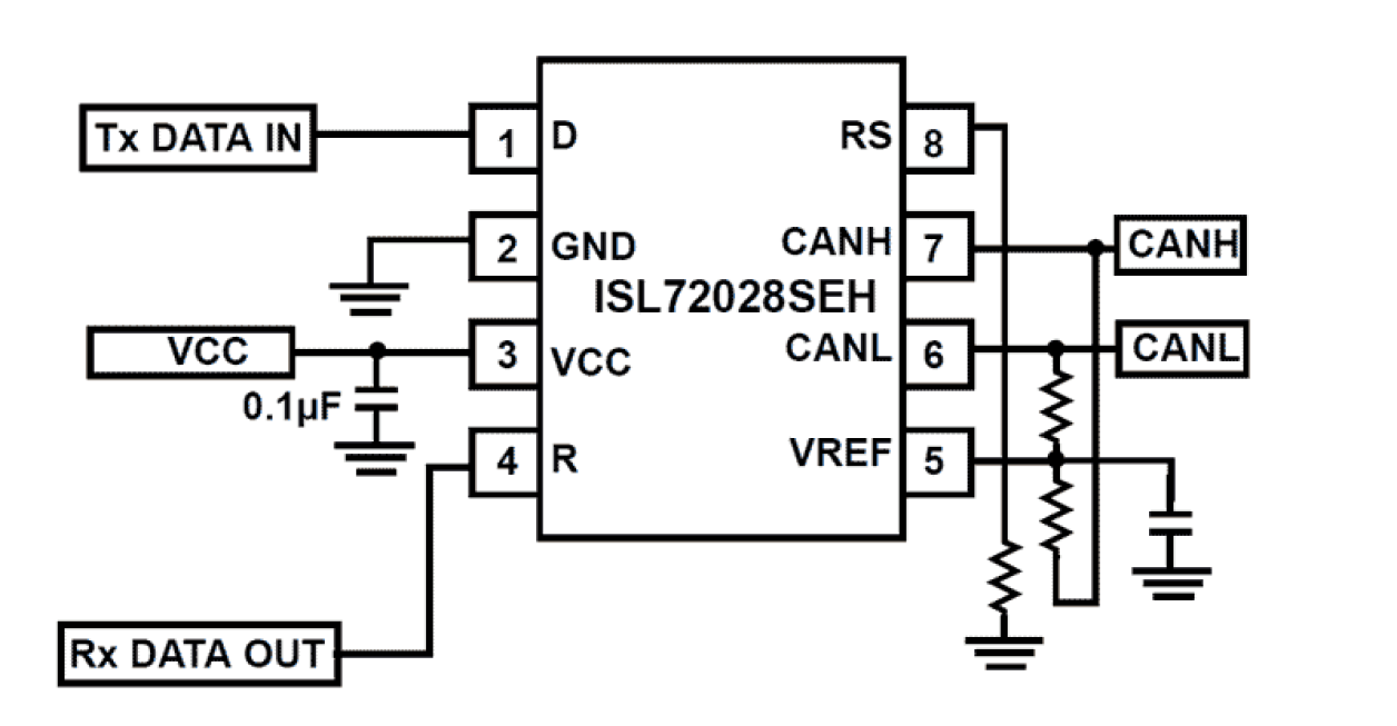
The ISL72028SEH is a radiation tolerant 3.3V CAN transceiver that is compatible with the ISO 11898-2 standard for applications calling for Controller Area Network (CAN) serial communication in satellites and aerospace communications, and telemetry data processing in harsh industrial environments. The transceiver can transmit and receive at bus speeds up to 5Mbps. It can drive a 40m cable at 1Mbps per the ISO 11898-2 specification. The device is designed to operate over a common-mode range of -7V to +12V with a maximum of 120 nodes. The device has three discrete selectable driver rise/fall time options, a low-power shutdown mode, and a split termination output. Receiver (Rx) inputs feature a “full fail-safe” design, which ensures a logic-high Rx output if the Rx inputs are floating, shorted, or terminated but undriven. The ISL72028SEH is available in an 8 Ld hermetic ceramic flatpack and die form that operate across the temperature range of -55 °C to +125 °C. The logic inputs are tolerant with 5V systems. Other CAN transceivers available are the ISL72026SEH and ISL72027SEH.