| CAD 模型: | View CAD Model |
| Pkg. Type: | CFP |
| Pkg. Code: | KKB |
| Lead Count (#): | 18 |
| Pkg. Dimensions (mm): | 11.84 x 9.83 x 0.00 |
| Pitch (mm): | 1.02 |
| Moisture Sensitivity Level (MSL) | Not Applicable |
| Pb (Lead) Free | Exempt |
| ECCN (US) | EAR99 |
| HTS (US) | 8542.39.0090 |
| Lead Count (#) | 18 |
| Carrier Type | Tray |
| Moisture Sensitivity Level (MSL) | Not Applicable |
| Qualification Level | Class V |
| DLA SMD | 5962L1121204VXC |
| Pb (Lead) Free | Exempt |
| Pb Free Category | Gold Plate over compliant Undercoat-e4 |
| MOQ | 25 |
| Temp. Range (°C) | -55 to +125°C |
| CAGE code | 34371 |
| DSEE (MeV·cm2/mg) | 85.6 |
| Die Sale Availability? | Yes |
| Flow | RH Hermetic |
| IOUT (A) | 3 |
| IOUT (Max) (mA) | 3000 |
| Length (mm) | 11.8 |
| Models Available | PSPICE |
| Output Options | Adjustable |
| Output Voltage (Max) (V) | 5 |
| Output Voltage (Min) (V) | 0.8 |
| PROTO Availability? | Yes |
| Pitch (mm) | 1 |
| Pkg. Dimensions (mm) | 11.8 x 9.8 x 0.00 |
| Pkg. Type | CFP |
| Rating | Space |
| SMD URL | 5962-11212 |
| Supply Voltage (max) (V) | 6 - 6 |
| Supply Voltage (min) (V) | 2.2 - 2.2 |
| TID LDR (krad(Si)) | 50 |
| VDO @ IOUTMAX (Typ) (mV) | 225 |
| VOUT (max) (V) | 5 |
| VOUT (min) (V) | 0.8 |
| Width (mm) | 9.8 |
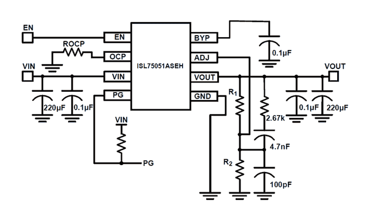
The ISL75051ASEH and ISL73051ASEH are radiation hardened low-voltage, high-current, single-output LDOs specified for up to 3.0A of continuous output current. These devices operate across an input voltage range of 2.2V to 6.0V and can provide output voltages of 0.8V to 5.0V adjustable, based on the resistor divider setting. Dropout voltages as low as 65mV can be achieved using the device. The OCP pin allows the short-circuit output current limit threshold to be programmed by a resistor from the OCP pin to GND. The OCP setting range is 0.5A minimum to 8.5A maximum. The resistor sets the constant current threshold for the output under fault conditions. The thermal shutdown disables the output if the device temperature exceeds the specified value. It subsequently enters an ON/OFF cycle until the fault is removed. The ENABLE feature allows the part to be placed into a low current shutdown mode that typically draws about 10µA. These devices are optimized for fast transient response and Single Event Effects (SEE). This reduces the magnitude of Single Event Transients (SET) seen on the output. Additional protection diodes and filters are not needed. These devices are stable with tantalum capacitors as low as 47µF and provide excellent regulation all the way from no load to full load. Programmable soft-start allows the user to program the inrush current by using the decoupling capacitor value on the BYP pin.