特性
- Qualified to Renesas Rad Tolerant Screening and QCI Flow (R34TB0004EU)
- Wide operating voltage range:
- Input: 4.5V to 19V
- Output: 0.6V to V PWR_STAGE ×((TSW -120ns)/TSW)
- Programmable PWM output switching frequency
- 250kHz to 1.5MHz
- Optional droop regulation
- Current mode control provides
- Excellent power supply rejection
- Simplified control scheme
- Output differential remote sensing
- Programmable soft-start
- Enable control
- Power-good Indicator
- TID Radiation Lot Acceptance Testing (LDR: ≤0.01rad(Si)/s)
- ISL73847M30BZ: 30krad(Si)
- ISL73847M50BZ: 50krad(Si)
- SEE Characterization
- No DSEE with VDD = 25V and 43MeV•cm2/mg
- SEFI <3μm2 at 43MeV•cm2/mg
- SET <2% on VOUT at 43MeV•cm2/mg
描述
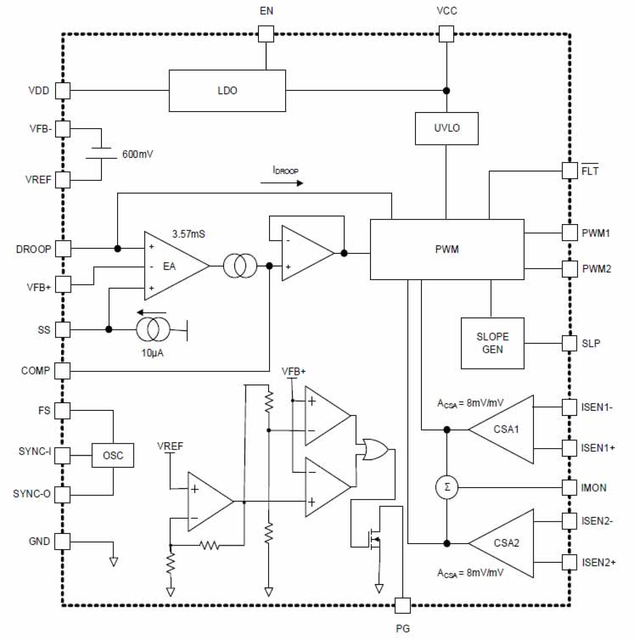
The ISL73847M is a synchronous buck controller that can operate as a single or dual-phase controller. It works with the ISL71441M (half-bridge GaN FET driver) to generate point-of-load voltage rails for commercial space applications.
It accepts an input voltage range of 4.5V to 19V with a programmable PWM output switching frequency between 250kHz and 1.5MHz with a single resistor. The output can regulate a voltage upwards of 600mV and is limited on the top end by the minimum off time and selected switching frequency.
The ISL73847M features built-in current sharing, enabling two-phase operation within a single device and four-phase operation using two ISL73847M devices, all without requiring an external clock at ≤ 1.04MHz. For multiphase operation at other frequencies, the ISL74420 provides additional scalability, making it a flexible solution for multiphase power architectures.
Its wide input voltage range makes it ideal for high-current FPGA core power and general-purpose power applications. The current mode modulation architecture simplifies loop compensation, enhances power supply rejection, and supports remote sensing to compensate for voltage drops under load. These features deliver a high-density, robust power solution that minimizes external components while ensuring efficient and reliable performance.
产品参数
| 属性 | 值 |
|---|---|
| Rating | Space |
| Control Mode | Peak Current Mode |
| Phases (Max) | 2 |
| No-Load Operating Current | 12 mA |
| Quiescent Current | 11µA |
| Supply Voltage (min) (V) | 4.5 - 4.5 |
| Supply Voltage (max) (V) | 19 - 19 |
| Switching Frequency (min) (kHz) | 250 |
| Switching Frequency (max) (kHz) | 1500 |
| Topology | Sync. Buck |
| VREF (V) | 0.6 |
| Temp. Range (°C) | -40 to +125°C |
| TID LDR (krad(Si)) | 30, 50 |
| DSEE (MeV·cm2/mg) | 43 |
| Flow | RT Plastic |
| Qualification Level | Radiation Tolerant Plastic |
| Die Sale Availability? | No |
| PROTO Availability? | No |
封装选项
| Pkg. Type | Pkg. Dimensions (mm) | Lead Count (#) | Pitch (mm) |
|---|---|---|---|
| SOICW | 15.4 x 7.5 x 0.00 | 24 | 1.3 |
应用
- FPGA core power supply
- General purpose power supply
当前筛选条件