跳转到主要内容
瑞萨电子 (Renesas Electronics Corporation)

特性

  • High speed (480Mbps) and full speed (12Mbps) signaling capability per USB 2.0
  • 1.8V logic compatible (2.7V to +3.6V supply)
  • Enable pin to open all switches, simplifies multiple USB client management
  • -3dB frequency
  • HSx switches: 880MHz
  • FSx switches: 550MHz
  • Crosstalk at 1MHz: -70dB
  • Off-isolation at 100kHz: -98dB
  • Single supply operation (VDD): 2.7V to 5.5V
  • Available in TDFN package
  • Robust ESD rating: >8.5kV HBM
  • Ultra-low operating current: 60nA
  • -40°C to +105°C Operation
  • AEC-Q100 qualified component
  • Pb-Free (RoHS Compliant)

描述

Support is limited to customers who have already adopted these products.

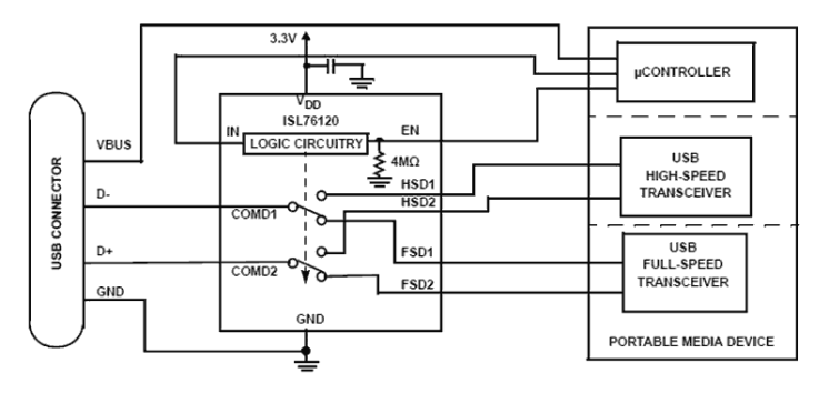
The Intersil ISL76120 dual 2:1 multiplexer IC is a single supply part that can operate from a single 2. 7V to 5. 5V supply. It contains two SPDT (Single Pole/Double Throw) switches configured as a DPDT. The part was designed for switching between USB high-speed and USB full-speed sources in portable battery powered products. The normally-closed (NC) FSx switches can swing rail-to-rail and were specifically designed to pass USB full speed data signals (12Mbps) that range from 0V to 3. 6V. The normally-open (NO) HSx switches have high bandwidth and low capacitance and were specifically designed to pass USB high speed data signals (480Mbps) with minimal distortion. The part can be used in a variety of automotive entertainment and infotainment applications where consumer USB devices such as Portable Media Players (PMPs) are to be connected to embedded systems. The product allows switching between a high-speed transceiver and a full-speed transceiver while connected to a single USB host. Additionally, the part can be used for charge control of PMPs. The digital logic inputs are 1. 8V logic compatible when operated with a 2. 7V to 3. 6V supply. The part has an enable pin to open all switches. It can be used to facilitate proper bus disconnect and connection when switching between the USB sources. The ISL76120 is available in a 10 Ld 3mmx3mm TDFN package. It operates across a temperature range of -40°C to +105°C.

应用

  • Automotive USB Docks MP3 and PMP Player Attach Kits Infotainment Systems
  • After Market Automotive Options

当前筛选条件