跳转到主要内容

特性

  • Internal Current Mode Compensation
  • 100% Maximum Duty Cycle for Lowest Dropout
  • Selectable Forced PWM Mode and PFM Mode
  • External Synchronization up to 4MHz
  • Start-up with Pre-biased Output
  • Soft-Stop Output Discharge During Disabled
  • Internal Digital Soft-Start - 2ms
  • Power-Good (PG) Output with 1ms Delay

描述

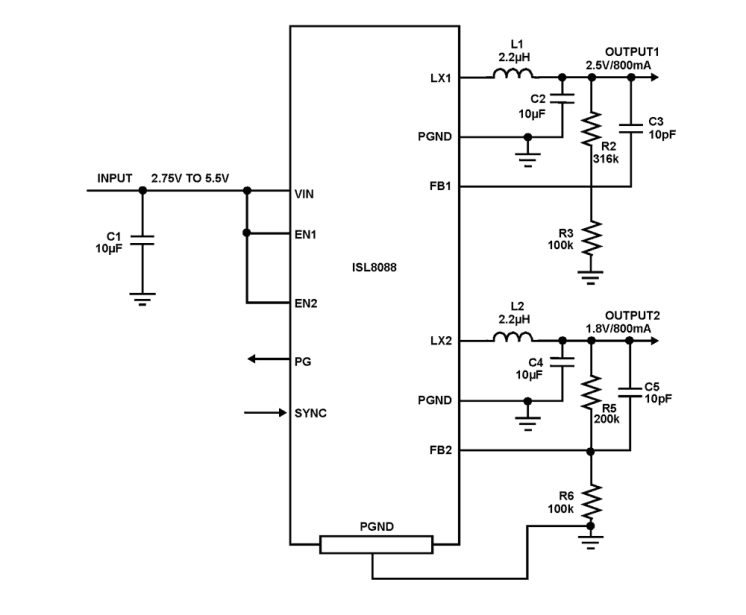
The ISL8088 is a high-efficiency, dual synchronous step-down DC/DC regulator that can deliver up to 800mA continuous output current per channel. The supply voltage range of 2. 75V to 5. 5V allows the use of a single Li+ cell, three NiMH cells or a regulated 5V input. The current mode control architecture enables very low duty cycle operation at high frequency with fast transient response and excellent loop stability. The ISL8088 operates at a 2.25MHz switching frequency allowing the use of small, low cost inductors and capacitors. Each channel is optimized for generating an output voltage as low as 0. 6V. The ISL8088 has a user-configurable mode of operation-forced PWM mode and PFM/PWM mode. The forced PWM mode operation reduces noise and RF interference while the PFM mode operation provides high efficiency by reducing switching losses at light loads. In PFM mode of operation, both channels draw a total quiescent current of only 30µA hence enabling high light load efficiency in order to maximize battery life. The ISL8088 offers a 1ms Power-Good (PG) to monitor both output at power-up. When shutdown, ISL8088 discharges the outputs capacitor. Other features include internal digital soft-start, enable for power sequence, overcurrent protection, and thermal shutdown. The ISL8088 is offered in a 3mm x 3mm 10 Ld DFN package with a 1mm maximum height. The complete converter occupies less than 1. 8cm2 area.

产品参数

属性
Topology [Rail 1]Buck
Outputs (#)2
Input Voltage (Min) [Rail 1] (V)2.75
Input Voltage (Max) [Rail 1] (V)5.5 - 5.5
Output Voltage (Min) [Rail 1] (V)0.6
Output Voltage (Max) [Rail 1] (V)5.5
Output Current (Max) [Rail 1] (A)0.8
Switching Frequency Range (Typical) (kHz)2250 - 2250
Control TypeCurrent Mode
Peak Efficiency (%)96
SYNCH CapabilityYes
Qualification LevelStandard
Temp. Range (°C)-40 to +85°C

封装选项

Pkg. TypePkg. Dimensions (mm)Lead Count (#)Pitch (mm)
DFN3.0 x 3.0 x 0.90100.5

应用方框图

Power Sequencer & I/O Expander for Printers (PPC/MFP) Block Diagram
打印机电源排序器和 I/O 扩展器(PPC 或 MFP)
基于 MCU 的电源定序器和 I/O 扩展器,适用于高性能 PPC 或 MFP 打印机。
Soundbar with Bluetooth Streaming Block Diagram
带蓝牙流媒体功能的条形音箱
紧凑的蓝牙条形音箱设计,具有优质的音频、高效的电源和低成本的 MCU。
Industrial Ether Connectable IoT Sensor Hub Block Diagram
工业以太网连接物联网传感器集线器
瑞萨电子物联网传感器集线器支持多种以太网协议,可减少所需材料并缩小 PCB 尺寸,提升传感器效率。
Industrial Ethernet Multi-Sensor Module Block Diagram
工业以太网多传感器模块
工业以太网多传感器模块,具有高集成度、专用计算能力和多种接口。
Multi-Display HMI SoM Block Diagram
多显示器 HMI SoM
具有优化功耗和时序的 SOM 支持多显示器嵌入式应用。

其他应用

  • DC/DC POL Modules
  • µC/µP, FPGA and DSP Power
  • Plug-in DC/DC Modules for Routers and Switchers
  • Test and Measurement Systems
  • Li-ion Battery Power Devices
  • Bar Code Readers

当前筛选条件