跳转到主要内容
瑞萨电子 (Renesas Electronics Corporation)

特性

  • Operates from +5V or +12V Bias Supply Voltage
  • 1.0V to 12V Input Voltage Range (up to 20V possible with restrictions; see "Input Voltage Considerations" on page 9)
  • 0.6V to VIN Output Voltage Range
  • 0.6V Internal Reference Voltage
  • ±1.0% Tolerance Over the Commercial Temperature Range (0°C to +70°C)
  • ±1.5% Tolerance Over the Industrial Temperature Range (-40°C to +85°C).
  • Integrated MOSFET Gate Drivers that Operate from VBIAS (+5V to +12V)
  • Bootstrapped High-side Gate Driver with Integrated Boot Diode
  • Drives N-Channel MOSFETs
  • Simple Voltage-Mode PWM Control
  • Traditional Dual Edge Modulation
  • Fast Transient Response
  • High-Bandwidth Error Amplifier
  • Full 0% to 100% Duty Cycle
  • Fixed Operating Frequency
  • 300kHz for ISL8105
  • 600kHz for ISL8105A
  • Fixed Internal Soft-Start with Pre-biased Load Capability
  • Lossless, Programmable Overcurrent Protection
  • Uses Bottom-side MOSFET's rDS(ON)
  • Enable/Disable Function Using COMP/EN Pin
  • Output Current Sourcing and Sinking Currents
  • Pb-Free (RoHS Compliant)

描述

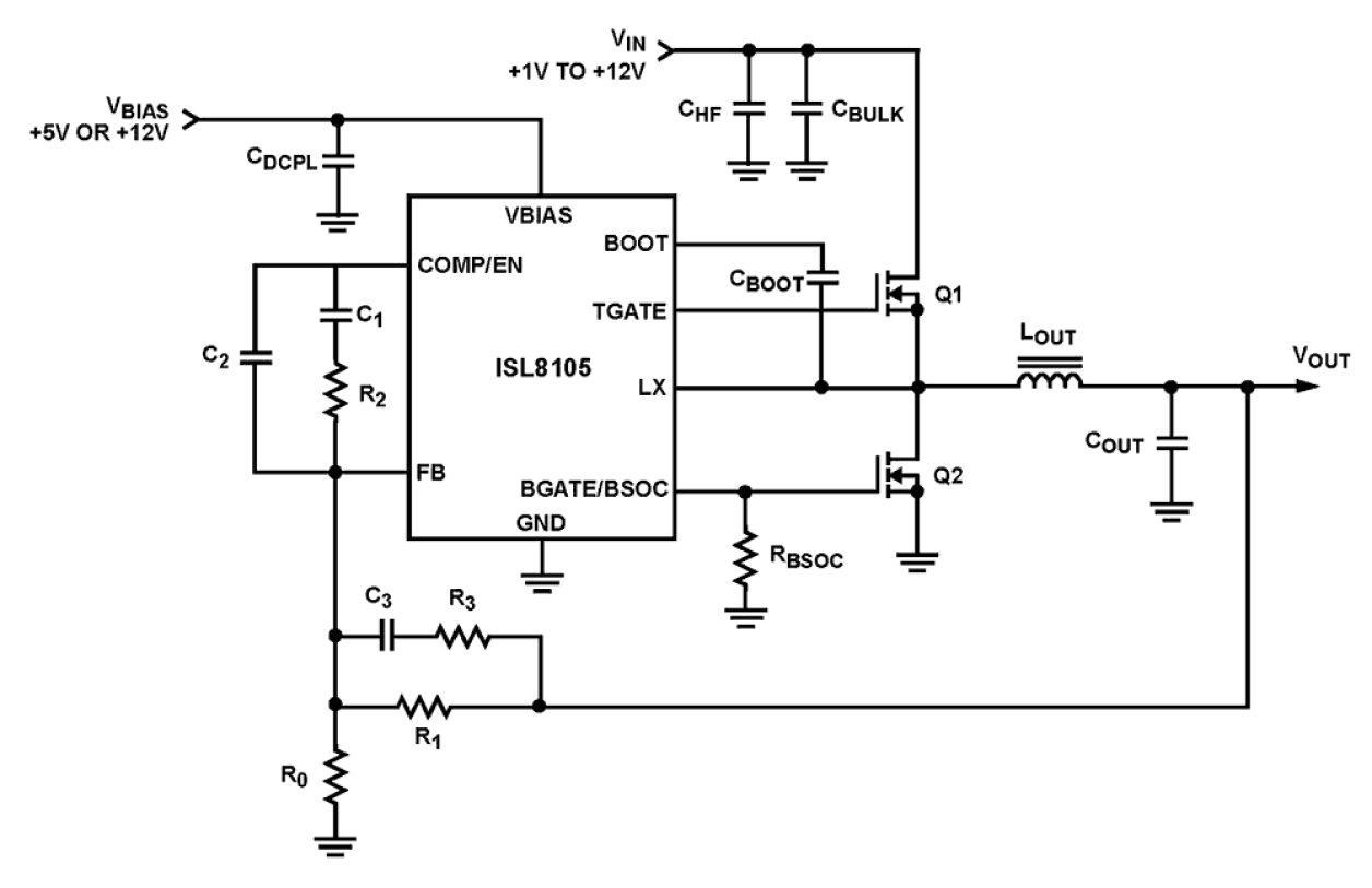
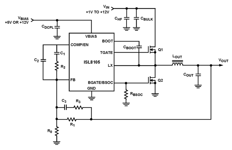
The ISL8105, ISL8105A is a simple single-phase PWM controller for a synchronous buck converter. It operates from +5V or +12V bias supply voltage. With integrated linear regulator, boot diode, and N-Channel MOSFET gate drivers, the ISL8105, ISL8105A reduces external component count and board space requirements. These make the IC suitable for a wide range of applications. Utilizing voltage-mode control, the output voltage can be precisely regulated to as low as 0. 6V. The 0. 6V internal reference features a maximum tolerance of ±1. 0% over the commercial temperature range, and ±1. 5% over the industrial temperature range. Two fixed oscillator frequency versions are available; 300kHz (ISL8105 for high efficiency applications) and 600kHz (ISL8105A for fast transient applications). The ISL8105, ISL8105A features the capability of safe start-up with pre-biased load. It also provides overcurrent protection by monitoring the ON-resistance of the bottom-side MOSFET to inhibit PWM operation appropriately. During start-up interval, the resistor connected to BGATE/BSOC pin is employed to program overcurrent protection condition. This approach simplifies the implementation and does not deteriorate converter efficiency.

应用

  • 5V or 12V DC/DC Regulators
  • Industrial Power Systems
  • Telecom and Datacom Applications
  • Test and Measurement Instruments
  • Distributed DC/DC Power Architecture
  • Point of Load Modules

当前筛选条件