| CAD 模型: | View CAD Model |
| Pkg. Type: | QSOP |
| Pkg. Code: | MLN |
| Lead Count (#): | 20 |
| Pkg. Dimensions (mm): | 8.64 x 3.94 x 0.00 |
| Pitch (mm): | 0.64 |
| Moisture Sensitivity Level (MSL) | 1 |
| Pb (Lead) Free | Yes |
| RoHS (ISL8130IAZ-T7A) | 下载 |
| ECCN (US) | |
| HTS (US) |
| Lead Count (#) | 20 |
| Carrier Type | Reel |
| Moisture Sensitivity Level (MSL) | 1 |
| Output Voltage (Max) (V) | 32 |
| Pitch (mm) | 0.6 |
| Pkg. Dimensions (mm) | 8.6 x 3.9 x 0.00 |
| Pb (Lead) Free | Yes |
| Pb Free Category | Pb-Free 100% Matte Tin Plate w/Anneal-e3 |
| Temp. Range (°C) | -40 to +85°C |
| Input Voltage (Max) (V) | 28 |
| Input Voltage (Max) [Rail 1] (V) | 28 - 28 |
| Input Voltage (Min) (V) | 4.5 |
| Input Voltage (Min) [Rail 1] (V) | 4.5 |
| Length (mm) | 8.6 |
| MOQ | 250 |
| Output Voltage (Min) (V) | 0.6 |
| Output Voltage (Min) [Rail 1] (V) | 0.6 |
| Outputs (Max) (#) | 1 |
| Parametric Category | Buck Controllers (External FETs) |
| Phases (Max) | 1 |
| Pkg. Type | QSOP |
| Qualification Level | Standard |
| Topology [Rail 1] | Buck |
| VID | No |
| Width (mm) | 3.9 |
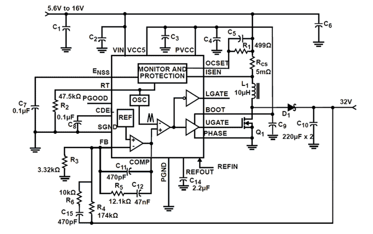
ISL8130 是一款多功能控制器,将控制、输出调整、监控和保护功能集成到单个封装中,适用于同步降压、标准升压、SEPIC 和反激式拓扑。 ISL8130 提供简单的单反馈环路电压模式控制,具有快速瞬态响应。 转换器的输出电压可以精确调节到低至 0.6 V。 开关频率可在 100 kHz 至 1.4 MHz 范围内调节。 该误差放大器具有 15 MHz 增益带宽积和 6V/μs 压摆率,可实现快速瞬态响应。 在瞬态条件下,PWM 占空比范围为 0% 至 100%。 从 ENSS 引脚到接地的电容器设置软启动压摆率。 ISL8130 可监测输出电压,并在软启动序列完成且输出在稳压范围内时生成电源正常(PGOOD)信号。 内置的过压保护电路可防止输出电压高于设定点的 115%。 对于降压和降压-升压配置,通过监测 MOSFET 顶部的 rDS(ON)来适当抑制 PWM 操作,从而提供过流情况保护。 这种方法完全不需要电流检测电阻器,因此效率提高。 对于其他拓扑,过流保护是通过电流检测电阻器实现的。