跳转到主要内容
瑞萨电子 (Renesas Electronics Corporation)

特性

  • Complete Switch Mode Power Supply
  • Bias Voltage Range from +4.5 to +14.4V
  • Wide Input Voltage Range from 1V up to 20V
  • 10A DC Output Current, 17A Peak Output Current
  • Adjustable +0.6V to +5V Output Range
  • Up to 95% Efficiency
  • Simple Voltage Mode Control
  • Fixed 600kHz Switching Frequency
  • Fast Transient Response
  • Enable Function Option
  • Pre-biased Output Start-up Capability
  • Internal Soft-Start
  • Overcurrent Protection by Low-Side MOSFET rDS(ON) Sensing (Non-Latching, Auto-Recovery)
  • Small Footprint, Low Profile Surface Mount QFN Package (15mmx15mmx3.5mm)
  • RoHS Compliant

描述

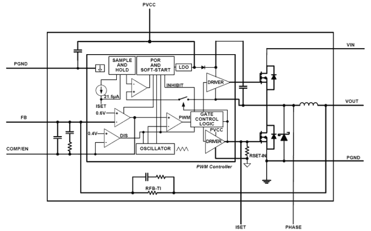
The ISL8201M is a 20V, 10A output current, variable output step-down power supply. Included in the 15mmx15mm package is a high performance PWM controller switching at 600kHz, power MOSFETs, an inductor, and all the passive components required for complete DC/DC power solution. The ISL8201M operates over an input voltage range of 1V to 20V and supports an output voltage range of 0. 6V to 5V, which is set by a single dividing resistor. This high efficiency power module is capable of delivering 10A (17A peak) output with up to 95% efficiency, needing no heat sinks or airflow to meet power specifications. Only bulk input and output capacitors are needed to finish the design. Utilizing voltage-mode control, the output voltage can be precisely regulated to as low as 0. 6V with up to ±1% output voltage regulation. The ISL8201M also features internal compensation, internal soft-start, auto-recovery overcurrent protection, an enable option, and pre-biased output start-up capability. The ISL8201M is packaged in a thermally enhanced, compact (15mmx15mm) and low profile (3. 5mm) overmolded QFN Package Module suitable for automated assembly by standard surface mount equipment. The ISL8201M is RoHS compliant.

应用

  • Servers
  • Industrial Equipment
  • Point of Load Regulation
  • Other General Purpose Step-Down DC/DC
  • Telecom and Datacom Applications

当前筛选条件