跳转到主要内容

特性

  • Adjustable Delay to Subsequent Enable Signal
  • Adjustable Delay to Sequence Auto Start
  • Adjustable Distributed Voltage Monitoring
  • Under and Overvoltage Adjustable Delay to Auto Start Sequence
  • I/O Options
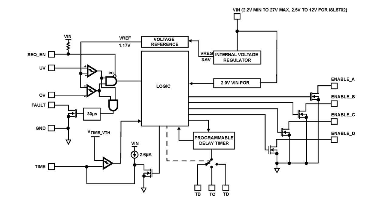
  • ENABLE (ISL8700, ISL8702) and ENABLE# (ISL8701) SEQ_EN (ISL8702)
  • Voltage Compliance Fault Output
  • Pb-Free (RoHS Compliant)

描述

The ISL8700, ISL8701, ISL8702 family of ICs provide four delay adjustable sequenced outputs while monitoring an input voltage all with a minimum of external components. High performance DSP, FPGA, µP and various subsystems require input power sequencing for proper functionality at initial power-up and the ISL870X provides this function while monitoring the distributed voltage for over and undervoltage compliance. The ISL8700 and ISL8701 operate over the +2. 5V to +24V nominal voltage range, whereas the ISL8702 operates over the 2. 5V to +12V range. All three have a user adjustable time from UV and OV voltage compliance to sequencing start via an external capacitor when in auto start mode and adjustable time delay to subsequent ENABLE output signal via external resistors. Additionally, the ISL8702 provides an input for sequencing on and off operation (SEQ_EN) and for voltage window compliance reporting (FAULT) over the +2. 5V to +12V voltage range. Easily daisy chained for more than 4 sequenced signals. Altogether, the ISL870X provides these adjustable features with a minimum of external BOM. See Figure 1 for typical implementation.

应用方框图

SMARC SoM Module for RZ MPUs Block Diagram
用于 RZ MPU 的 SMARC SoM
采用 SMARC 2.1 的紧凑型 RZ SoM 配备高速接口、AI、强大的安全性和可扩展性。
Full-function HMI with FHD Video Support Block Diagram
支持FHD视频的全功能HMI

其他应用

  • Power Supply Sequencing
  • System Timing Function

当前筛选条件