跳转到主要内容
瑞萨电子 (Renesas Electronics Corporation)

特性

  • Pin compatible with ISL88731
  • Over-temperature and overcurrent protection
  • 0.5% battery voltage accuracy
  • 4% adapter current limit accuracy
  • 3% charge current accuracy
  • SMBus 2-wire serial interface
  • Charge current limited by SMBus DAC OR analog voltage at the CCLIM pin
  • Monitor outputs
  • Adapter current (3% Accuracy)
  • Adapter overcurrent ALERT#. Threshold set by resistor divider
  • AC-adapter detection
  • 11-bit battery voltage setting
  • 6-bit charge current/adapter current setting
  • 8A maximum battery charger current
  • 11A maximum adapter current
  • +8V to +22V adapter voltage range
  • Pb-Free (RoHS compliant)

描述

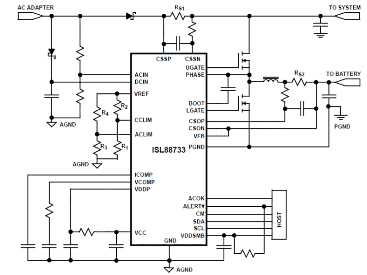
The ISL88733 is a highly integrated Lithium-ion battery charger controller, programmable over the SMBus system management bus (SMBus). The ISL88733 is intended to be used in a smart battery charger (SBC) within a smart battery system (SBS) that throttles the charge power such that the current from the AC-adapter is automatically limited. High efficiency is achieved with a DC/DC synchronous-rectifier buck converter, equipped with diode emulation for enhanced light load efficiency. The ISL88733 charges one to four Lithium-ion series cells, and delivers up to 8A charge current. Integrated MOSFET drivers and bootstrap diode result in fewer components and smaller implementation area. Low offset current-sense amplifiers provide high accuracy with 10mΩ sense resistors. The ISL88733 provides 0. 5% end-of-charge battery voltage accuracy. The ISL88733 is available in a small 5mm x 5mm 28 Ld Thin (0.8mm) QFN package.

应用

  • Notebook computers
  • Tablet PCs

当前筛选条件