跳转到主要内容
瑞萨电子 (Renesas Electronics Corporation)

特性

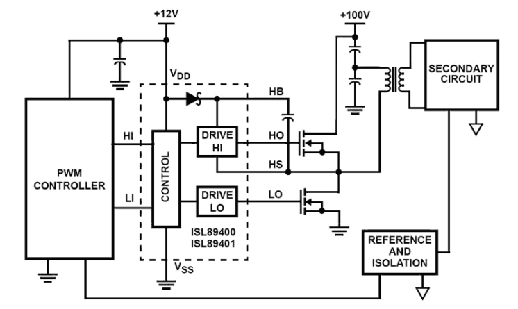
  • Drives N-channel MOSFET half-bridge
  • Space saving DFN package
  • DFN package compliant with 100V conductor spacing guidelines per IPC-2221
  • Pb-free (RoHS compliant)
  • Bootstrap supply maximum voltage to 114VDC
  • On-chip 1Ω bootstrap diode
  • Fast propagation times for multi-MHz circuits
  • Drives 1nF load with typical rise/fall times of 16ns
  • CMOS compatible input thresholds (ISL89400)
  • 3.3V/TTL compatible input thresholds (ISL89401)
  • Independent inputs provide flexibility
  • No start-up problems
  • Outputs unaffected by supply glitches, HS ringing below ground or HS slewing at high dV/dt
  • Low power consumption
  • Wide supply voltage range (9V to 14V)
  • Supply undervoltage protection
  • 4.0Ω typical output pull-up/pull-down resistance

描述

ISL89400, ISL89401 The ISL89400, ISL89401 are 100V, high frequency, half-bridge N-Channel power MOSFET driver ICs. They are based on the popular HIP2100, HIP2101 half-bridge drivers, but offer several performance improvements. The ISL89400 has additional input hysteresis for superior operation in noisy environments and the inputs of the ISL89401 (like those of the ISL89400) can now safely swing to the VDD supply rail. Finally, both parts are available in a very compact 9 Ld DFN package and an 8 Ld SOIC to minimize the required PCB footprint.

应用

  • Telecom Half-Bridge Converters
  • Telecom Full-Bridge Converters
  • Two-Switch Forward Converters
  • Active-Clamp Forward Converters
  • Class-D Audio Amplifiers

当前筛选条件