跳转到主要内容
瑞萨电子 (Renesas Electronics Corporation)

特性

  • External Reference Tracking
  • Intersil's R4™ Modulator Technology
  • Internal Compensation
  • Fast, Optimal Transient Response
  • Input Voltage Range: 3.3V to 25V
  • Output Voltage Range: 0.5V to 3.3V
  • Precision Voltage Regulation
  • ±0.5% System Accuracy Over -10°C to +100°C
  • Output Voltage Remote Sense
  • Fixed 300kHz PWM Frequency in Continuous Conduction
  • Proprietary Frequency Control Loop
  • Automatic Diode Emulation Mode for Highest Efficiency
  • Power-Good Monitor for Soft-Start and Fault Detection

描述

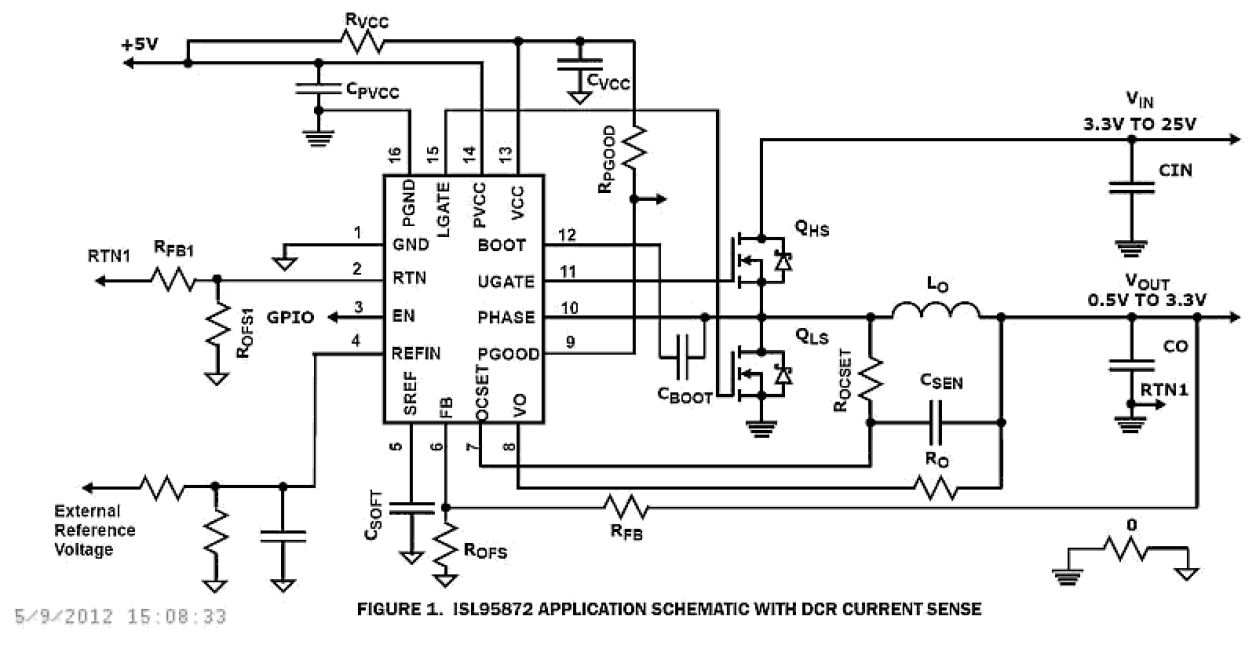
The ISL95872 is a Single-Phase Synchronous-Buck PWM controller featuring Intersil’s proprietary R4™ Technology. The R4™ modulator has integrated compensation, fast transient performance, accurate switching frequency control, and excellent light-load efficiency. These technology advances, together with integrated MOSFET drivers and a schottky bootstrap diode, allow for a high performance regulator that is highly compact and needs few external components. Differential remote sensing of the output voltage is an additional feature. For maximum efficiency, the converter automatically enters diode-emulation mode (DEM) during light-load conditions such as system standby. The ISL95872 accepts a wide 3. 3V to 25V input voltage range, making it ideal for systems that run on battery or AC-adapter power sources. It also is a low-cost solution for applications requiring tracking of an external reference voltage during softstart. When the external reference level meets the internal reference voltage, the ISL95872 switches from the external reference to the internal reference. The external reference is only used during soft-start.

应用

  • Compact Buck Regulators Requiring External Tracking

当前筛选条件