跳转到主要内容
瑞萨电子 (Renesas Electronics Corporation)

特性

  • 2.4V minimum input voltage, no need for higher voltage supplies
  • 4 x 60mA (Note 1) and 4 x 40mA (Note 2) LED current
  • 2 groups of independent analog and pwm current controls
  • 1-wire interfaces for 6-bit analog dimming
  • PWM inputs for PWM dimming
  • 0.005% minimum PWM dimming duty cycle at 100Hz
  • Low 0.8mA quiescent current
  • ±2.5% current matching
  • Adjustable switching frequency from 400kHz to 1.5MHz
  • Fault protection
  • OVP, OTP, channel open/short circuit protections
    NOTES: 1. Not exceeding 30% of the frame rate (1/tFRAME), with VIN > 2.7V and TA +55°C
    2. VIN > 2.7V

描述

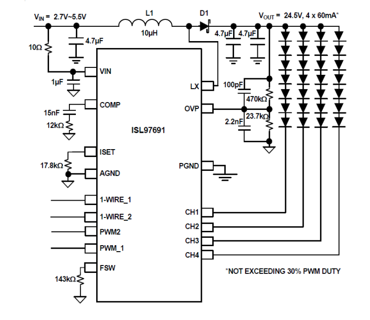
The ISL97691 is Intersil’s highly integrated 4 channel LED driver for single cell Li-Ion battery operated mobile displays requiring analog dimming, and for 3D mobile display applications. It drives four 40mA channels of LEDs up to 26V from an input supply 2. 4V to 5. 5V. The ISL97691 will also drive 60mA channels up to 21V at 30% duty for high peak current 3D modes. The ISL97691 provides 4 channels of current with 2 independent analog dimming controls and 2 independent PWM dimming controls. Channels 1 and 2 form one channel group and channels 3 and 4 form the other channel group. Each channel group’s analog dimming is controlled through 1-Wire communication with 6-bit resolution and each channel group’s PWM dimming is controlled by a separate PWM input. This unique setup allows 2D or 3D application where independent and dynamic channel control of LED peak current and PWM dimming duty cycle are possible. The ISL97691 employs adaptive boost architecture that allows ultra low dimming duty cycle as low as 0. 005% at 100Hz dimming frequency. The driver features dynamic headroom control that monitors the highest LED forward voltage string and uses its feedback signal for the minimum output regulation. The ISL97691 incorporates extensive protection functions including string open and short circuit detections, OVP, and OTP. The switching frequency can be adjusted from 400kHz to 1. 5MHz. The device is offered in a 16 Ld TQFN 3x3mm package and can operate in ambient temperature from -40°C to +85°C.

应用

  • Tablet, notebook PC and smart phone displays LED backlighting
  • Mobile displays for 2D or 3D LED backlighting

当前筛选条件