跳转到主要内容
瑞萨电子 (Renesas Electronics Corporation)

特性

  • Buck-boost based LED driver
  • RGB color sequencing
  • Up to 1.5A output current
  • I2C Interface
  • 150mV feedback voltage reference for current regulation to maximize efficiency
  • 2.5MHz switching frequency
  • Programmable output voltage and output current for each LED
  • Dynamic headroom management
  • Internal current setting registers
  • Ambient temperature range: 0°C to +70°C
  • Pb-free (RoHS compliant)

描述

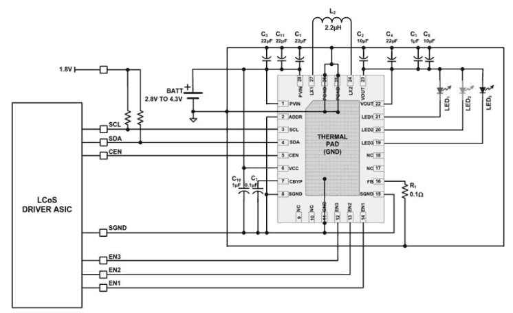
The ISL97900 is a highly efficient 3-channel, 1. 5A sequential LED driver powered from a single-cell Li-ion battery, or regulated input voltage up to 5. 5V. This LED driver incorporates an independent current controlled driving mechanism for each of the LEDs, which allows accurate current control of the LED brightness. The ISL97900 utilizes a buck-boost converter to ensure that optimum output voltage is maintained for a wide range of LED forward voltages. The integrated buck-boost converter operates well over 90% efficiency across a wide range of operating conditions. The power conversion core implements a proprietary algorithm that allows seamless transitions and glitch-free operation between the buck and the boost modes as the battery voltage drops during operation. The ISL97900 architecture includes a 10-bit DAC, which controls the LED currents. Each of the LED currents can be programmed through serial interface. The ISL97900 also includes the Dynamic Headroom Management function to provide seamless adjustment for the LEDs’ voltages, which reduces power consumption.

应用

  • LED-based pico projector in mobile phones
  • Stand-alone pico projectors
  • Tri-stimulus display drivers
  • Other handheld display drivers

当前筛选条件