| CAD 模型: | View CAD Model |
| Pkg. Type: | WLCSP-BP |
| Pkg. Code: | WFS |
| Lead Count (#): | 30 |
| Pkg. Dimensions (mm): | 2.61 x 2.33 x 0.01 |
| Pitch (mm): | 0.02 |
| Moisture Sensitivity Level (MSL) | 1 |
| Pb (Lead) Free | Yes |
| ECCN (US) | EAR99 |
| HTS (US) | 8542.39.0090 |
| Lead Count (#) | 30 |
| Carrier Type | Reel |
| Moisture Sensitivity Level (MSL) | 1 |
| Pb (Lead) Free | Yes |
| Pb Free Category | Pb-Free Ball Terminal (SAC405)-e1 |
| Temp. Range (°C) | -40 to +85°C |
| Advanced Features | >87% efficiency with 12mA load between VP and VN, Up to 90% efficient LED driver, Can drive 2 or 3 strings of LEDs, 2.5V to 5V input voltage range, I2C adjustable output voltages and settings |
| Boost Current Limit (A) | 1.6 |
| Input Voltage (Max) (V) | 5 |
| Input Voltage (Min) (V) | 2.5 |
| Input Voltage Range (V) | 2.5 - 5 |
| Length (mm) | 2.6 |
| Logic Voltage (Max) | 5.5 |
| Logic Voltage (Min) | 1.1 |
| MOQ | 3000 |
| Off Voltage (Min) (V) | -6 |
| On Voltage (Max) (V) | 6 - 6 |
| On Voltage Range (V) | 4.5 - 6 |
| Pkg. Dimensions (mm) | 2.6 x 2.3 x 0.01 |
| Pkg. Type | WLCSP-BP |
| Qualification Level | Standard |
| Thickness (mm) | 0.01 |
| VBOOST (V) | 4.6 - 6.3 |
| VLOGIC | 1.1 to 5.5 |
| VOFF/VN | -4.5 to -6 |
| Width (mm) | 2.3 |
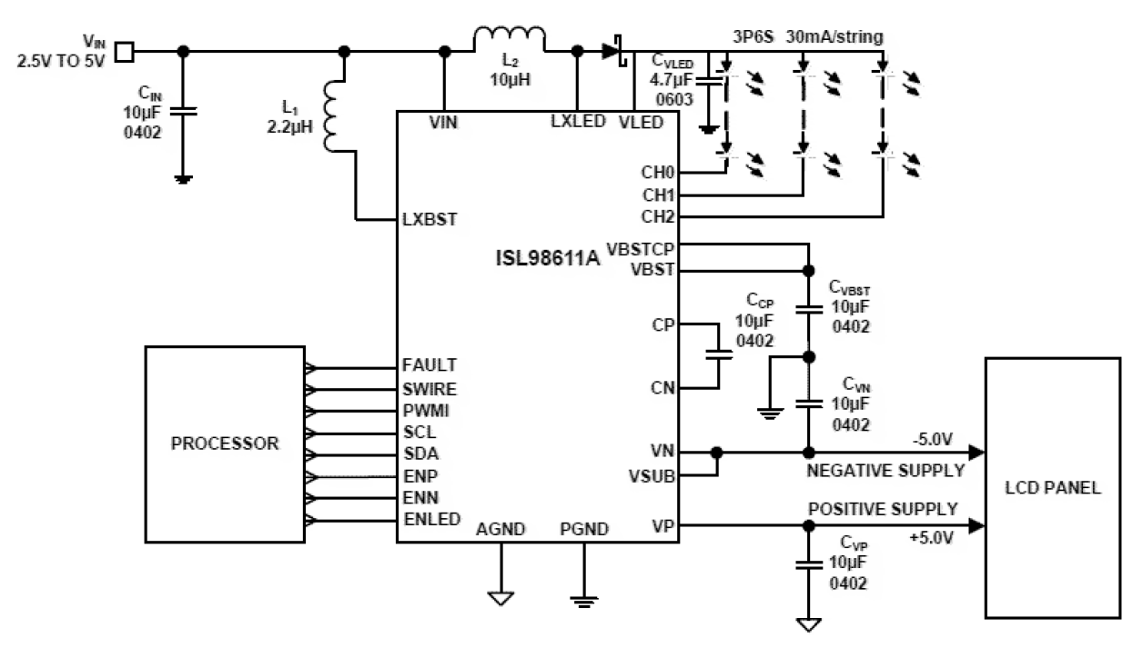
The ISL98611A is a high efficiency display power supply and LED driver for small size displays such as smart phones. It integrates a boost regulator, LDO, and inverting charge pump that are used to generate two output rails for the display power: +5V (default) and -5V (default). It also integrates a boost regulator and 3-channel current sinks for the LED backlight driver. The ±5V output voltages can be adjusted from ±4. 5V up to ±6V. The ISL98611A extends the battery life of mobile devices by delivering greater than 87% efficiency for the display power function. For a backlight driver ISL98611A uses nonsynchronous rectification and by using a 3-channel topology ISL98611A provides more than 90% efficiency. ISL98611A integrates all compensation and feedback components, which minimizes BOM count and reduces the solution PCB size. This product drives backlight LEDs with excellent current matching even at very low LED current (±2. 2% down to 1mA), improving the brightness uniformity of LCD displays. It includes analog, PWM and hybrid dimming to maximize LED efficiency while eliminating color shift issues. The ISL98611A is offered in a 2. 33x2. 61mm2 WLCSP package, and the device is specified for operation across the -40°C to +85°C ambient temperature range.