跳转到主要内容
瑞萨电子 (Renesas Electronics Corporation)

特性

  • VIN input range: +3.0V to +16V
  • Supports 90A DC current
  • 3.3V compatible tri-state PWM input (ISL99392R5935)
  • 5V compatible tri-state PWM input (ISL99392BR5935)
  • ±3% accuracy continuous signal for current monitor
  • 8mV/°C master temperature monitor, TOUT
  • 4mV/°C individual temperature monitor, TREF
  • Comprehensive fault protection for high system reliability
    • High-side FET short and overcurrent protection
    • Smart Reverse Overcurrent Protection (SROCP)
    • Over-Temperature Protection (OTP)
    • VCC Undervoltage Lockout (UVLO)
  • Fault reporting outputs
  • Up to 1.25MHz switching frequency
  • RoHS compliant with Exemption 7a, 5 x 6 PQFN

描述

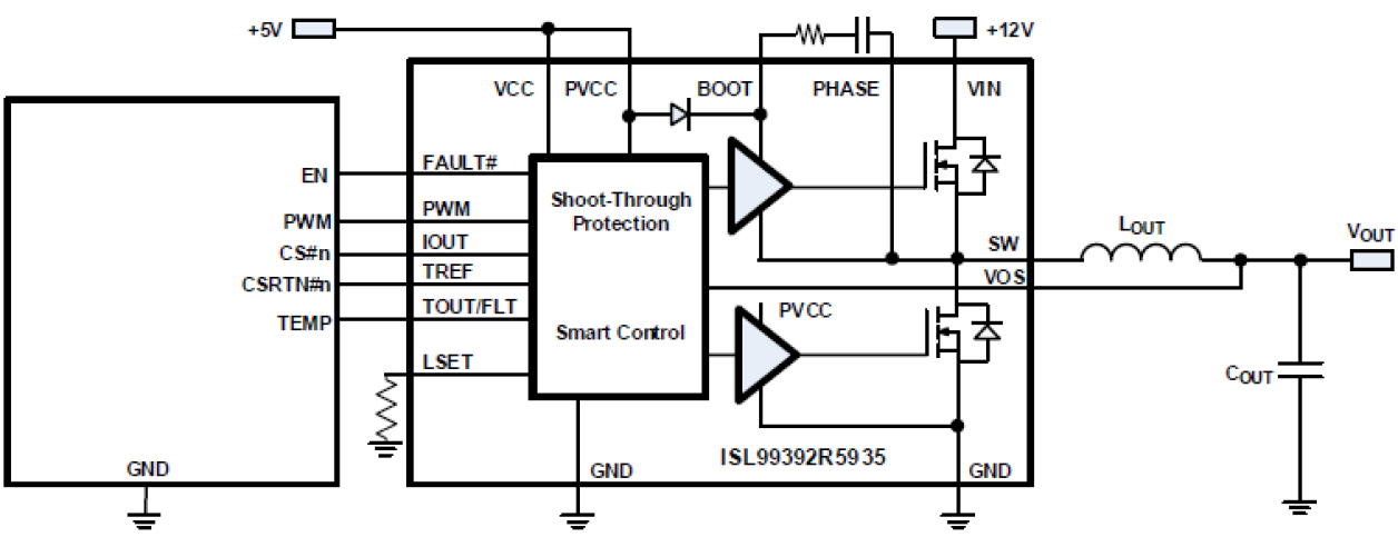
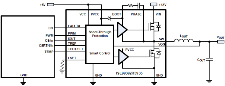
The ISL99392R5935 and ISL99392BR5935 are 90A Smart Power Stages (SPS) that are compatible with Renesas ISL68/69xxx Digital Multiphase (DMP) controllers and phase doublers (ISL6617A), respectively. The ISL99392R5935 and ISL99392BR5935 offer best-in-class current sense accuracy over line, load, and temperature. When combined with a Renesas digital PWM controller (or doubler), these devices enable precision system level power management and best-in-class transient response for load-line based regulators. In addition to the common master TOUT signal to the DMP, the individual phase Temperature Reporting (TREF) supports thermal management and N+1 redundancy system management. The ISL99392R5935 and ISL99392BR5935 simplify design by eliminating typical DCR sensing networks and associated thermal compensation components. The thermally enhanced 5x6 package enables high density designs.

The ISL99392R5935 features the Renesas tri-state PWM input that works with the Renesas ISL682xx/ISL692xx digital multiphase PWM controllers to provide a robust solution in event of abnormal operating conditions. The ISL99392R5935 and ISL99392BR5935 also improve system performance and reliability with integrated fault protection, including HFET overcurrent, HFET shorted, Smart Reverse Overcurrent (SROCP), Over-Temperature (OTP), and VCC Undervoltage Lockout (UVLO).

应用

  • Accelerators (GPU, ASIC, Artificial Intelligence)
  • Core, graphic, and memory VRs for microprocessors
  • High density VR for server, networking, and cloud computing
  • POL DC/DC converters and video gaming consoles

当前筛选条件