描述
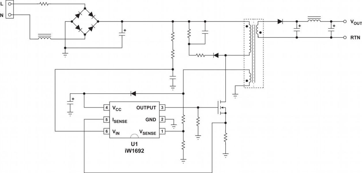
The iW1692 is a high-performance AC/DC controller designed to drive an external power N-channel MOSFET for peak current mode PWM flyback power supplies. Ideal for power adapters for applications such as mobile computing and communications and standby power supplies in consumer electronics, the iW1692 meets the Energy Star® specification for AC/DC single-output power supplies (Rev. 2.0) with no-load power consumption less than 150mW. As a PrimAccurate™ controller, which uses primary-side control algorithms, the iW1692 does not need any direct secondary-side feedback components, eliminating the need for opto-isolators, and reducing component count and solution cost. Additional features include quasi-resonant control for optimal efficiency at heavy loads, low start-up current, full protection from fault conditions, cable and connector voltage drop compensation, and tiny packaging.
产品参数
| 属性 | 值 |
|---|---|
| Topology Characteristic | PSR Flyback |
| Control Mode | Primary-Side Regulation Peak Current Mode DCM |
| UVLO Rising (V) | 12 |
| UVLO Falling (V) | 6 |
| VBIAS (Max) (V) | 16 |
| PWMs (#) | 1 |
| FET Driver Output Current (Max) (A) | 0.3 |
| Output Power Max (W) | 30 |
| Switching Frequency (KHz) | 40 - 40 |
| No Load Power (mW) | 30 |
| Controller / Integrated | Controller |
| Temp. Range (°C) | -40 to +125°C |
| Qualification Level | Standard |
封装选项
| Pkg. Type | Lead Count (#) |
|---|---|
| SOT23-6L | 6 |
当前筛选条件