特性
- Meets DoE external power supply regulation and EU CoC Version 5, Tier 2
- Less than 30mW no-load power consumption
- Active start-up - Reduces turn-on time without impacting no-load power consumption
- Low 6µA start-up current
- Selectable voltage offset compensation for voltage loss in cables and connectors (5 options)
- Selectable via single resistor to ground
- PrimAccurate™ - Primary-side control, no optocoupler needed
- Intrinsically low noise solution - No audible noise over entire operating range
- Adaptive multi-mode PWM/PFM control for optimal efficiency across load range
- EZ-EMI™ design to easily meet global EMI specifications
- Fast dynamic load regulation
- Fully protected from fault conditions
- Overvoltage/Over-temperature protection (latch option)
- Output overvoltage and overcurrent
- Input undervoltage protection
- Sense-resistor short circuit protection
描述
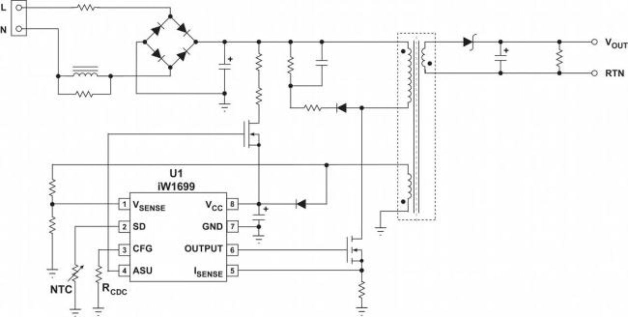
The iW1699 is a high-performance AC/DC controller designed to drive an external power N-channel MOSFET for peak current mode PWM flyback power supplies. It uses Renesas' PrimAccurate™ primary-side control technology, eliminating the need for a secondary-side regulator and optocoupler, reducing component count and solution cost while easily meeting the US DoE’s external power supply efficiency standard and the EU’s Code of Conduct, Version 5, Tier 2 external power supply standard, with no-load power consumption less than 30mW.
It integrates a constant current mode on some options so it can be used in adapter applications, with a constant current accuracy >3%. Additional features include Renesas' proprietary EZ-EMI™ technology, adaptive multi-mode PWM/PFM control for optimal efficiency across all loads, five selectable cable and connector voltage drop compensation voltages, and robust operation with full protection from overvoltage and over-temperature.
For lower output ripple, see the iW1699B 30W AC/DC off-line controller page.
产品参数
| 属性 | 值 |
|---|---|
| Topology Characteristic | PSR Flyback |
| Control Mode | Primary-Side Regulation Peak Current Mode DCM |
| UVLO Rising (V) | 12 |
| UVLO Falling (V) | 5.5 |
| VBIAS (Max) (V) | 16 |
| PWMs (#) | 1 |
| FET Driver Output Current (Max) (A) | 0.75 |
| Switching Frequency (KHz) | 89 - 89 |
| Controller / Integrated | Controller |
| Temp. Range (°C) | -40 to +125°C |
| Qualification Level | Standard |
封装选项
| Pkg. Type | Lead Count (#) | Pitch (mm) |
|---|---|---|
| SOIC-8 | 8 | 1.27 |
应用
- Power adapters for portable electronics
- Consumer electronics power supplies
- Linear AC/DC power supply replacement
当前筛选条件