跳转到主要内容
瑞萨电子 (Renesas Electronics Corporation)
RapidCharge™ AC/DC Digital Quasi-Resonant PWM Controller

封装信息

CAD 模型:View CAD Model
Pkg. Type:SOIC-8
Pkg. Code:
Lead Count (#):8
Pkg. Dimensions (mm):
Pitch (mm):1.27

环境和出口类别

Moisture Sensitivity Level (MSL)1
Pb (Lead) FreeYes
ECCN (US)EAR99
HTS (US)8542.39.0090

产品属性

Lead Count (#)8
Carrier TypeTape & Reel
Moisture Sensitivity Level (MSL)1
Pb (Lead) FreeYes
Temp. Range (°C)-40 to +125°C
Advanced FeaturesEZ-EMI, PrimAccurate, Qualcomm Quick Charge 3.0-compatible
ApplicationAdapters, Chargers
Control ModePrimary-Side Regulation Peak Current Mode DCM
Controller / IntegratedController
FET Driver Output Current (Max) (A)1
MOQ2500
No Load Power (mW)10
Output Power (Min) (W)5
Output Power Max (W)45
PWMs (#)1
Parametric CategoryFlyback & Forward Controllers
Pass DeviceFET
Pitch (mm)1.27
Pkg. TypeSOIC-8
Protection FeaturesOVP, OTP, IUVP, PCL/OCP, SRSC
Qty. per Reel (#)2500
Qualification LevelStandard
Switching Frequency (KHz)76 - 76
Topology CharacteristicFlyback
UVLO Falling (V)6.5
UVLO Rising (V)13.8
VBIAS (Max) (V)20

描述

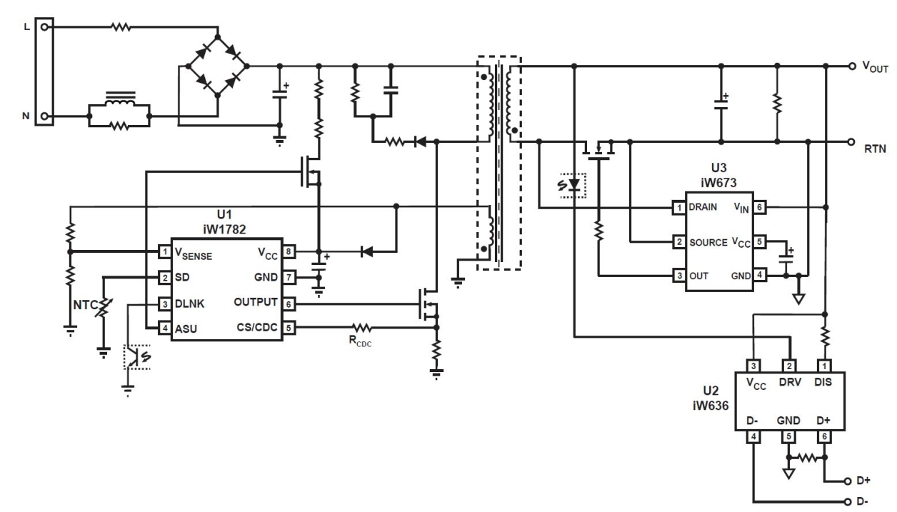
The iW1782 is a high-performance AC/DC power supply controller for rapid charge that uses digital control technology to build peak current mode PWM flyback power supplies. The iW1782 is optimized to work with Renesas' iW636 secondary-side controller for Qualcomm® Quick Charge™ 3.0 technology to achieve fast and smooth voltage transition upon request by mobile devices (MD). When paired with the iW636, the iW1782 eliminates the discrete decoders on the primary side, minimizes the external component count and simplifies system designs. The iW636 can communicate with the iW1782 through one optocoupler for all the necessary rapid charge information including output voltage requests, output current limits, output voltage undershoot, and output overvoltage.

The iW1782 also incorporates Renesas' SmartDefender™ smart hiccup technology to address soft short circuits in charger cables and connectors helping to prevent excessive heat build-up and damage.

Qualcomm® Quick Charge™ is a product of Qualcomm Technologies, Inc.