跳转到主要内容
瑞萨电子 (Renesas Electronics Corporation)

特性

  • Integrated IGBT Controller
    • Valley-mode Switching Control
  • Optimized State Machine Core
    • Eliminates Need for MCU
  • Low Power Continuous Mode Operation with 10W Resolution Power Control
  • Built-in Pot Detection Circuit
  • Protects IGBT from Damage
  • Multiple Protection Features, Including Programmable:
    • Overvoltage Protection – IGBT Collector
    • Three Dedicated Over-temperature Protection Pins
    • Input Surge Protection
    • Output Power Compensation
  • DLNK – Isolated Communication Protocol
    • I2C – Non-isolated Communication

描述

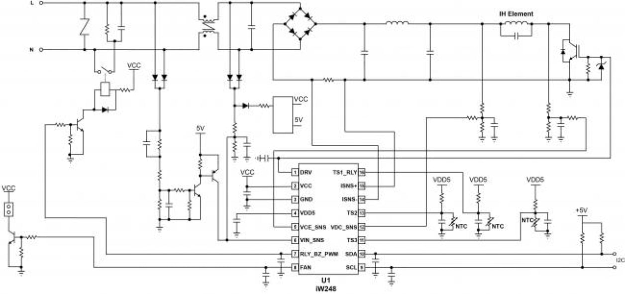
The iW248 provides a unique combination of digital controller and analog driver blocks in one IC, resulting in an optimized solution for driving induction heating elements in rice cookers and induction cooktop appliances. Integrating virtually all discrete components normally used to drive and protect IGBTs, plus an optimized state machine digital core that replaces a traditional microcontroller, the iW248 significantly reduces solution size and eliminates up to 35 components.

The iW248 also features a proprietary low-power continuous mode that allows for smooth operation at low power states and control in 10W increments for induction cooktop applications up to 2100W.

封装选项

Pkg. TypeLead Count (#)Pitch (mm)
SOIC-16L161.27

应用方框图

Energy-Efficient Single-Burner Induction Cooktop Block Diagram
高效电磁加热器
高效感应技术,可实现快速、均匀的加热,具有节能功能。
Interactive block diagram of the induction heating rice cooker features a single compact MCU which supports HMI, a high-performance buck regulator and smart power controller.
感应加热电饭煲
智能 IH 电饭煲,具有精确的温度控制、紧凑型 MCU 和节能设计。

其他应用

  • Induction Heating Applications
  • Rice Cookers

当前筛选条件