| CAD 模型: | View CAD Model |
| Pkg. Type: | SOIC-8 |
| Pkg. Code: | |
| Lead Count (#): | 8 |
| Pkg. Dimensions (mm): | |
| Pitch (mm): | 1.27 |
| Moisture Sensitivity Level (MSL) | 1 |
| Pb (Lead) Free | Yes |
| ECCN (US) | EAR99 |
| HTS (US) | 8542.39.0090 |
| Lead Count (#) | 8 |
| Carrier Type | Tape & Reel |
| Moisture Sensitivity Level (MSL) | 1 |
| Advanced Features | PrimAccurate, Single-Stage Buck, Supports Wide DC Input Voltage, NTC DIM2 interface |
| Key Features | PrimAccurate, Single-Stage Buck, Supports Wide DC Input Voltage, Analog DIM2 interface |
| Dimmer Functions Supported | Analog Dimming, PWM Dimming, 0-10V |
| Protection Features | OVP, OCP, UVLO, External OTP |
| Pb (Lead) Free | Yes |
| Application | Solid State Lighting |
| Controller / Integrated | Controller |
| Dim Range (Max) (%) | 100 |
| Dim Range (Min) (%) | 1 |
| Function | Dimmable |
| LED Current Accuracy (%) | 3 |
| MOQ | 2500 |
| Optimal VIN (V) | 100 - 400 |
| Output Power (Min) (W) | 3 |
| Output Power Max (W) | 90 |
| Parametric Category | Solid State Lighting Driver ICs |
| Pass Device | FET |
| Pitch (mm) | 1.27 |
| Pkg. Type | SOIC-8 |
| Power Factor Correction | NA |
| Qty. per Reel (#) | 2500 |
| Stages | Single-Stage |
| Switching Frequency (KHz) | 200 - 200 |
| Temp. Range (°C) | -40 to +85°C |
| 已发布 | Yes |
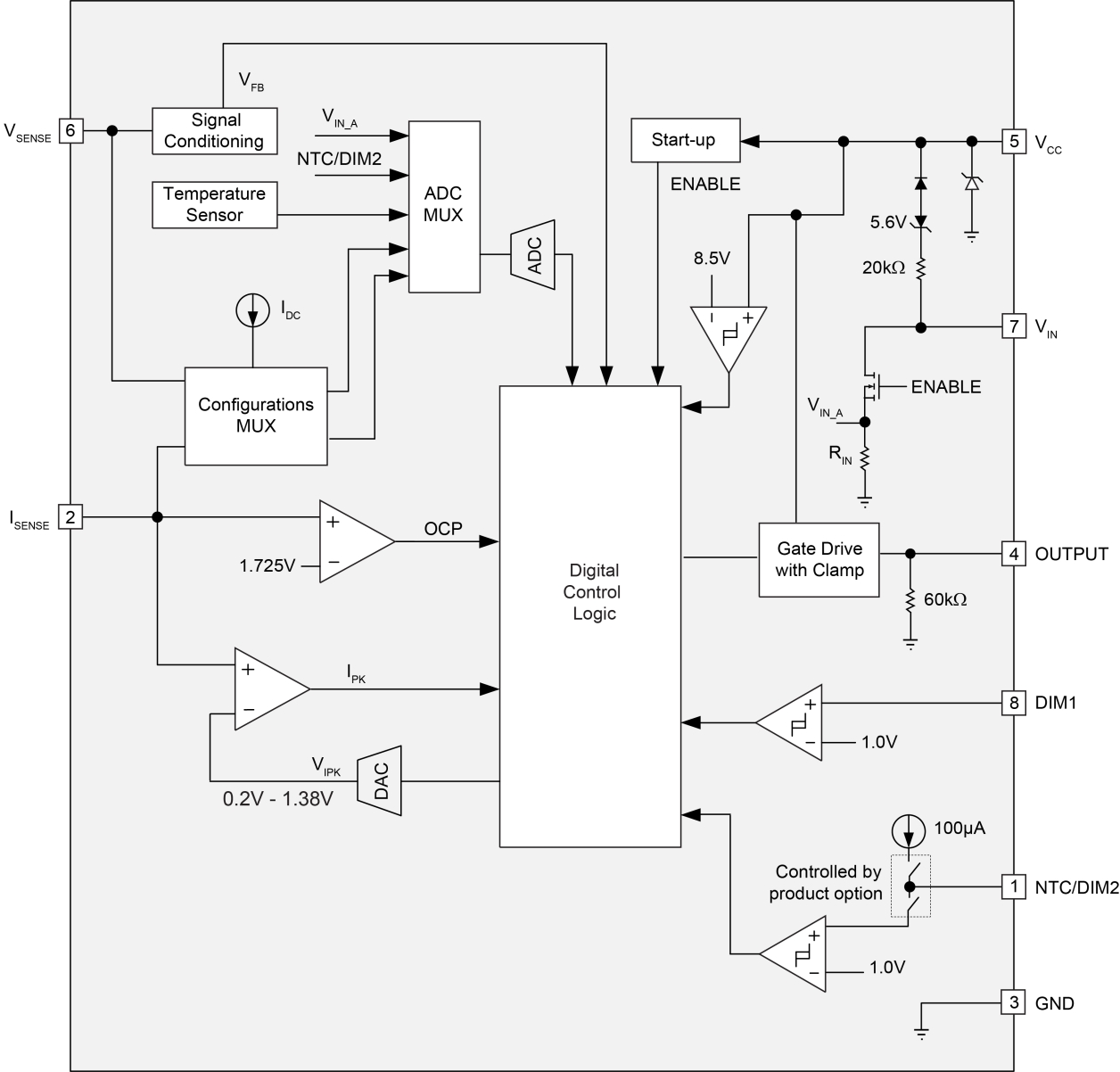
The iW3638 second-stage buck LED driver provides constant current to LEDs directly from DC power supplies. It supports a non-isolated buck converter topology to post-regulate from an off-line AC/DC converter, minimizing low frequency output ripple current and eliminating virtually all flicker in the system, even down to 1%.
A wide range of DC input voltages simplifies design by enabling the use of just one second-stage driver across any commercial lighting product portfolio.