跳转到主要内容

特性

  • Integrated SAW delay line
  • Output of 15 to 700 MHz
  • Low phase jitter < 0.5 ps rms typical (12kHz to 20MHz or 50Hz to 80MHz)
  • Pin-selectable PLL divider ratios support 64b/66b and FEC encoding/decoding ratios:
  • M2050: Map 10GbE to LAN, 255/238 FEC, or 255/237 FEC
  • M2051: De-map 10GbE LAN or 255/238 FEC to 10GbE
  • M2052: De-map 255/237 FEC & 255/238 FEC to 10GbE LAN
  • Scalable dividers provide further adjustment of loop bandwidth as well as jitter tolerance
  • LVPECL clock output (CML and LVDS options available)
  • Reference clock inputs support differential LVDS, LVPECL, as well as single-ended LVCMOS, LVTTL
  • Loss of Lock (LOL) output pin
  • Narrow Bandwidth control input (NBW Pin)
  • Hitless Switching (HS) options with or without Phase Build-out (PBO) available
  • performance conforms with SONET (GR-253) /SDH (G.813) MTIE and TDEV during reference clock reselection
  • Single 3.3V power supply
  • Small 9 x 9 mm SMT (surface mount) package

描述

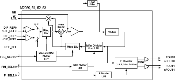
The M2050/51/52/53 is a VCSO (Voltage Controlled SAW Oscillator) based clock PLL designed for FEC clock ratio translation in 10Gb optical systems such as 10GbE 64b/66b. It supports both mapping and de-mapping of 64b/66b encoding and FEC (Forward Error Correction) clock multiplication ratios. The ratios are pin-selected from pre-programming look-up tables.

当前筛选条件