跳转到主要内容
瑞萨电子 (Renesas Electronics Corporation)

特性

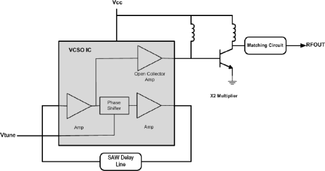
  • Integrated SAW device
  • Low phase jitter: 250fs RMS typical for the M692SDM (20kHz to 20MHz)
  • Output frequency: 1747MHz Typ. (Specify center frequency at time of order)
  • Single-ended RF Output
  • Single +5V power supply
  • 13mm x 20mm surface mount package
  • +10 °C to +85 °C operating temperature
  • Pb-free/Compliant to EC RoHS Directive (RoHS 5/6)

描述

The M692SDM is a single frequency/single output SAW-based VCSO for low-jitter clock generation. The M692SDM incorporates an analog X2 frequency multiplier to provide an output frequency that is twice that of the fundamental VCSO frequency.

当前筛选条件