跳转到主要内容

特性

  • Packaged in a 16-pin SOIC
  • Pb (lead) free package
  • Zero input-output delay
  • Four 1X outputs plus four 1/2X outputs
  • Output-to-output skew is less than 250ps
  • Output clocks up to 133.3MHz at 3.3V
  • Ability to generate 2X the input
  • Full CMOS outputs with 18mA output drive capability at TTL levels at 3.3V
  • Spread Smart™ technology works with spread spectrum clock generators
  • Advanced, low-power, sub-micron CMOS process
  • Operating voltage of 3.3V

描述

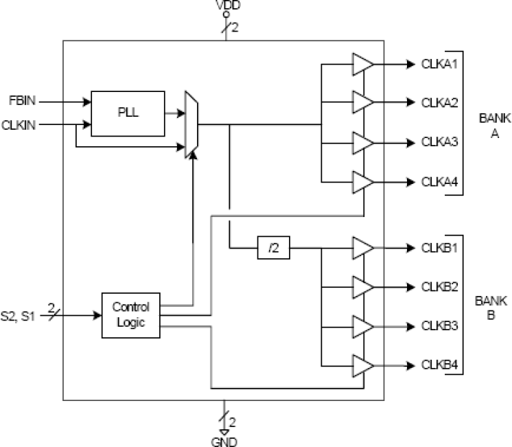
The MK2308-2 is a low jitter, low skew, high-performance Phase-Lock Loop (PLL) based zero delay buffer for high-speed applications. Based on Renesas' proprietary low jitter PLL techniques, the device provides eight low skew outputs at speeds up to 133.3MHz at 3.3V. The MK2308-2 includes a bank of four outputs running at 1/2X. In the zero delay mode, the rising edge of the input clock is aligned with the rising edges of all eight outputs. Compared to competitive CMOS devices, the MK2308-2 has the lowest jitter.

当前筛选条件