跳转到主要内容
瑞萨电子 (Renesas Electronics Corporation)
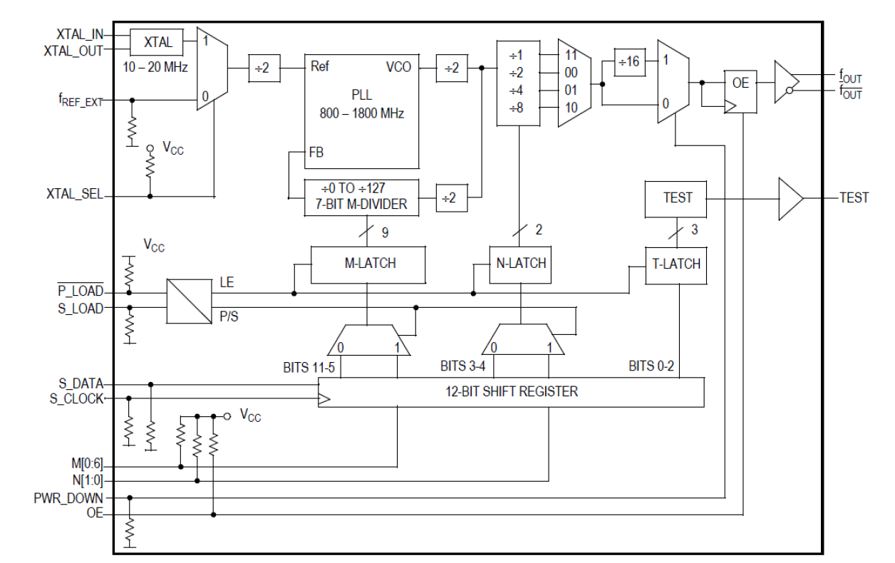
LVPECL Clock Synthesizer

封装信息

CAD 模型:View CAD Model
Pkg. Type:PLCC
Pkg. Code:PLG28
Lead Count (#):28
Pkg. Dimensions (mm):11.5 x 11.5 x 3.63
Pitch (mm):1.27

环境和出口类别

Pb (Lead) FreeYes
ECCN (US)EAR99
HTS (US)8542.39.0090
Moisture Sensitivity Level (MSL)1

产品属性

Pkg. TypePLCC
Lead Count (#)28
Pb (Lead) FreeYes
Carrier TypeReel
Advanced FeaturesProgrammable Clock
C-C Jitter Max P-P (ps)160
Core Voltage (V)3.3
Divider Value2
Feedback Divider2 - 254
Feedback InputNo
Input Freq (MHz)20
Input TypeCrystal, LVCMOS
Inputs (#)2
Length (mm)11.5
MOQ500
Moisture Sensitivity Level (MSL)1
Output Banks (#)1
Output Freq Range (MHz)3.125 - 900
Output SignalingLVPECL
Output TypeLVPECL
Output Voltage (V)3.3
Outputs (#)1
Package Area (mm²)132.3
Pb Free Categorye3 Sn
Period Jitter Max P-P (ps)120
Pitch (mm)1.27
Pkg. Dimensions (mm)11.5 x 11.5 x 3.63
Prog. ClockYes
Prog. InterfaceSPI, Parallel
Qty. per Carrier (#)0
Qty. per Reel (#)500
Reel Size (in)13
Requires Terms and ConditionsDoes not require acceptance of Terms and Conditions
Tape & ReelYes
Temp. Range (°C)0 to 70°C
Thickness (mm)3.63
VCO Max Freq (MHz)1800
VCO Min Freq (MHz)800
Width (mm)11.5
Xtal Freq (KHz)20
Xtal Inputs (#)1

描述

The MPC9239 is a 3.3 V compatible, PLL based clock synthesizer targeted for high performance clock generation in mid-range to high-performance telecom, networking, and computing applications. With output frequencies from 3.125 MHz to 900 MHz and the support of differential LVPECL output signals the device meets the needs of the most demanding clock applications. Features