跳转到主要内容
瑞萨电子 (Renesas Electronics Corporation)

特性

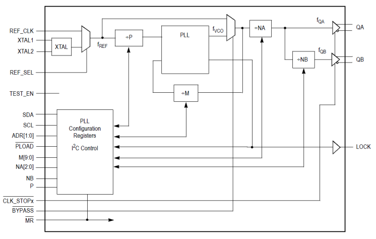
  • 42.50 MHz to 1428 MHz synthesized clock output signal
  • Two differential, LVPECL-compatible high-frequency outputs
  • Output frequency programmable through 2-wire I2C bus or parallel interface
  • On-chip crystal oscillator for reference frequency generation
  • Alternative LVCMOS compatible reference clock input
  • Synchronous clock stop functionality for both outputs
  • LOCK indicator output (LVCMOS)
  • LVCMOS compatible control inputs
  • Fully integrated PLL
  • 3.3 V power supply
  • 48-lead LQFP
  • 48-lead Pb-free package available
  • SiGe Technology
  • Ambient Temperature Range: -40°C to +85°C
  • Programmable clock source for server, computing, and telecommunication systems
  • Frequency margining
  • Oscillator replacement

描述

The MPC92433 is a 3.3 V compatible, PLL based clock synthesizer targeted for high performance clock generation in mid-range to high-performance telecom, networking, and computing applications. With output frequencies from 42.50 MHz to 1428 MHz and the support of two differential PECL output signals, the device meets the needs of the most demanding clock applications. Features

当前筛选条件