跳转到主要内容
瑞萨电子 (Renesas Electronics Corporation)

特性

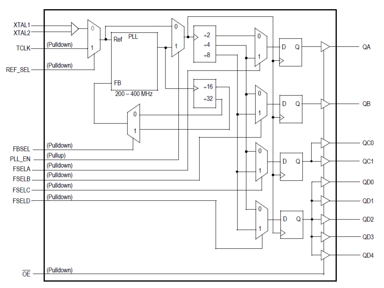
  • 9 output LVCMOS PLL clock generator
  • 25-200 MHz output frequency range
  • 2.5 V and 3.3 V compatible
  • Compatible to various microprocessors such as PowerQuicc II
  • Supports networking, telecommunications and computer applications
  • Fully integrated PLL
  • Configurable outputs: divide-by-2, 4 and 8 of VCO frequency
  • Selectable output to input frequency ratio of 8:1, 4:1, 2:1 or 1:1
  • Oscillator or crystal reference inputs
  • Internal PLL feedback
  • Output disable
  • PLL enable/disable
  • Low skew characteristics: maximum 150 ps output-to-output
  • 32-lead LQFP package
  • 32-lead Pb-free Package Available
  • Temperature range ohm40°C to +85°C

描述

The MPC9350 is a 2.5 V and 3.3 V compatible, PLL-based clock generator targeted for high performance clock distribution systems. With output frequencies of up to 200 MHz and maximum output skews of 150 ps, the MPC9350 is ideal for the most demanding clock tree designs. The device offers 9 low skew clock outputs, with each one configurable to support the clocking needs of the various high-performance microprocessors, including the PowerQUICC II integrated communication microprocessor. The extended temperature range of the MPC9350 supports telecommunication and networking requirements. The device employs a fully differential PLL design to minimize cycle-to-cycle and long-term jitter.

当前筛选条件