跳转到主要内容
瑞萨电子 (Renesas Electronics Corporation)
替代产品
ISL8117 - 同步降压 PWM 控制器
  • Notes:RAA210610 Not Recommended for New Designs

特性

  • 15A single-channel complete power supply; integrates controller, MOSFETs, and inductor
  • 7V to 54V wide input voltage range
  • Adjustable output voltage: 0.6V to 42V wide output voltage range; ±1.5% accuracy over line, load, and temperature; up to 97.6% efficiency
  • 300kHz to 2MHz adjustable PWM operations
  • Enable pin and power-good flag
  • Programmable soft-start or voltage tracking
  • UVLO, programmable overcurrent, overvoltage, and over-temperature
  • Prebias output start-up
  • Compact RoHS compliant 19mm x 13mm x 5.3mm HDA package

描述

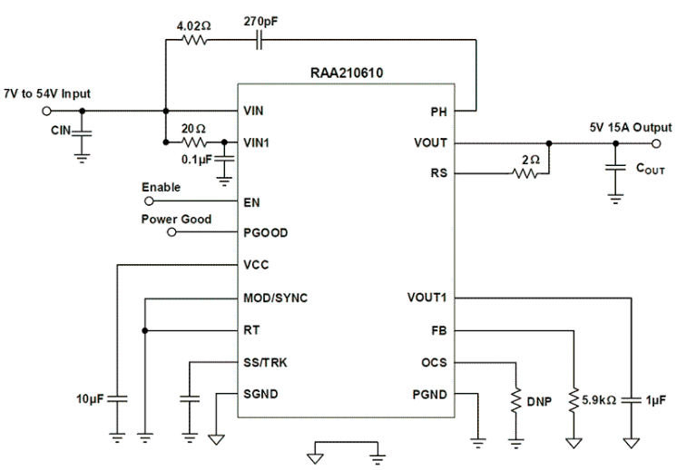
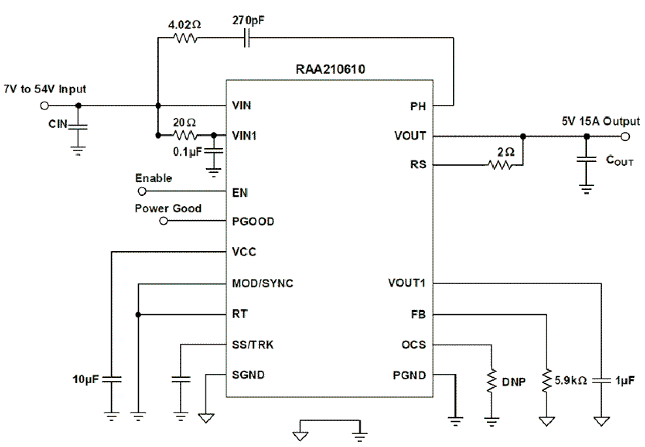
The RAA210610 power module is a single-channel, synchronous step-down, non-isolated complete power supply, capable of delivering up to 15A of continuous current. Operating from a single 7V to 54V wide input power rail and integrating the controller, power inductor, and MOSFETs, the RAA210610 requires only a few external components to operate and is optimized for space constrained applications. The RAA210610 offers an adjustable output voltage range of 0. 6V to 42V with better than 1. 5% accuracy over line, load, and temperature. It achieves up to 97. 6% efficiency and provides fast transient response and excellent loop stability. The operating frequency can also be synchronized with an external clock signal. The RAA210610 implements a selectable Pulse Skipping Mode (PSM) with Diode Emulation Mode (DEM) to improve light-load efficiency for battery related applications. A programmable soft-start reduces the inrush current from the input supply while a dedicated enable pin and power-good flag allow for easy system power rails sequencing with voltage tracking capability. Input Undervoltage Lockout (UVLO), over-temperature, programmable overcurrent, output overvoltage, and output pre-bias start-up protections ensure safe operations under abnormal operating conditions. The RAA210610 is available in a compact RoHS compliant thermally-enhanced 19mmx13mmx5. 3mm HDA package.

应用

  • Telecom
  • Industrial
  • And medical equipment
  • Point-of-load conversions
  • Aftermarket automotive

当前筛选条件