特性
- 输入范围:+3.0V 至 +16V
- 支持 40A 直流电流
- 3.3V 可兼容三态 PWM 输入
- 下坡电流感测
- ±3% 精度电流监视器(IMON),带 REFIN 输入
- 带 OT 标记的 8mV/°C 温度监测器
- 全面故障防护,实现系统的高可靠性
- 短路 HFET 和过流保护
- 过温保护(OTP)
- VCC 欠压闭锁(UVLO)
- 故障报告输出(TMON、Fault# 和 IMON)
- 开关频率高达 1.5MHz
- 无铅(符合 RoHS 标准),25 Ld 4 x 5 PQFN
描述
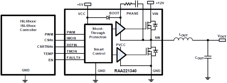
RAA221340 智能功率级(SPS)与 ISL68xxx/69xxx 数字多相(DMP)控制器兼容。 SPS 集成了高精度电流和温度监控器,可反馈至控制器,形成一个多相 DC/DC 系统。 SPS 移除了 DCR 传感网络和相关的热补偿来简化设计并提高性能。 业界领先的热增强型 4x5 PQFN 封装可最大限度地减少整体 PCB 面积。
SPS 具有 3.3V 兼容型三态 PWM 输入,可与瑞萨电子多相 PWM 控制器配合使用,在异常工作条件下提供可靠的解决方案。 SPS 还集成了 UVLO、短路 HFET、过温和过流的故障保护功能,提高了系统性能和可靠性。 漏极开路故障报告引脚简化了 SPS 和控制器之间的握手过程,并可在启动和故障条件下禁用控制器。
产品参数
| 属性 | 值 |
|---|---|
| Output Current (Max) [Rail 1] (A) | 40 |
| Input Voltage (Min) (V) | 3 |
| Input Voltage (Max) (V) | 16 |
| Bias Voltage Range (V) | 3.135 - 3.465 |
| Switching Frequency (KHz) | 1.5 - 1.5 |
| Qualification Level | Standard |
封装选项
| Pkg. Type | Pkg. Dimensions (mm) | Lead Count (#) | Pitch (mm) |
|---|---|---|---|
| PQFN | 4.0 x 5.0 x 0.76 | 25 | 0.5 |
应用
- 高频、高效 VRM 和 VRD
- 用于微处理器的内核、图形和内存 VR
- 高密度服务器 VR;网络及云计算
- POL DC/DC 转换器,视频游戏控制台
当前筛选条件