| CAD 模型: | View CAD Model |
| Pkg. Type: | TQFN |
| Pkg. Code: | |
| Lead Count (#): | 24 |
| Pkg. Dimensions (mm): | 3.0 x 3.0 |
| Pitch (mm): |
| Pb (Lead) Free | |
| Moisture Sensitivity Level (MSL) | |
| ECCN (US) | |
| HTS (US) |
| Pkg. Type | TQFN |
| GPIOs (#) | 8 |
| ACMP Channels (#) | 3 |
| CNT/DLY (Max) (#) | 7 |
| D Flip-flops (DFFs) (#) | 18 |
| Interface | I2C |
| Memory Type | MTP |
| Lead Count (#) | 24 |
| Pkg. Dimensions (mm) | 3.0 x 3.0 |
| Temp. Range (°C) | -40 to +85°C |
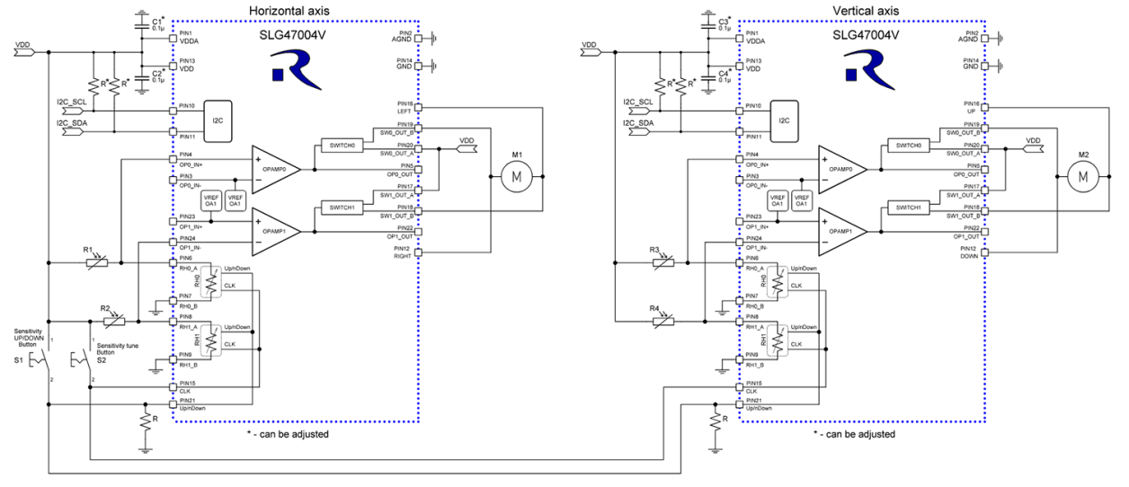
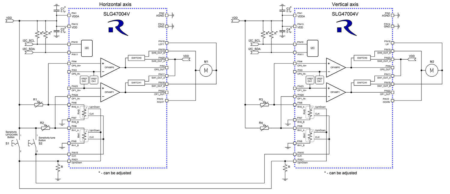
瑞萨的SLG7RN47363是一款AnalogPAK™太阳追踪片上系统(SoC),包含线性电机驱动和光学定位系统。 该设备功耗低,体积小。 该SoC采用3mm x 3mm STQFN封装,非常适合小型设备使用。