跳转到主要内容
瑞萨电子 (Renesas Electronics Corporation)

特性

  • High efficiency
  • Minimum bill of materials
  • Small form-factor package
  • No loop compensation required
  • Isolated and non-isolated applications
  • Power factor PF > 0.95 depending on application
  • Wide application input voltage range: 85V to 265VAC
  • Internal over-temperature protection
  • Output over-voltage protection (OVP)
  • Output over-current protection (OCP) on primary side

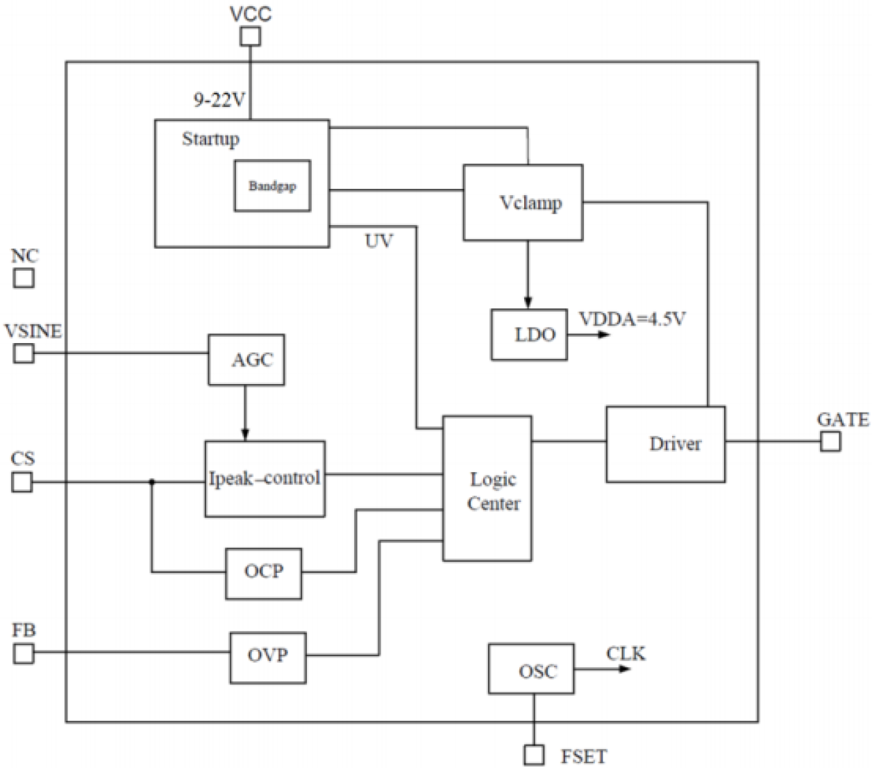
描述

The ZSLS7031 is a primary-side controlled, peak-current-mode high-brightness LED flyback driver that supports both isolated and non-isolated designs with active power factor correction (PFC). The device works at a constant frequency in discontinuous conduction mode to provide constant power to the output. It eliminates the need for an opto-coupler, TL431 shunt regulator, or any other type of secondary-side feedback device. It operates from a wide input voltage range of 85VAC to 265VAC. The ZSLS7031 integrates over-current and over-voltage protection, as well as a thermal shutdown to halt the switching action in the event of abnormally high operating temperatures.

当前筛选条件