跳转到主要内容
瑞萨电子 (Renesas Electronics Corporation)

特性

  • Programmable application-optimized digital control loop
  • Advanced, digital control techniques: Tru-sample Technology™, State-Law Control™ (SLC), and Sub-cycle Response™ (SCR)
  • Improved transient response and noise immunity
  • Protection features: over-current protection, over-voltage protection (VIN, VOUT), under-voltage protection (VIN, VOUT), overloaded startup, over-temperature protection (internal, external), and continuous retry ("hiccup") mode for fault conditions
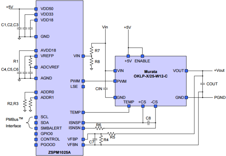
  • Optimized pre-configured digital loop compensators for the Murata Power Block
  • PMBus™ configuration for output voltage and monitoring
  • Operation from a single 5V or 3.3V supply

描述

IDT's ZSPM1025A single-phase digital PWM controller is optimally configured for use with the Murata Power Solutions 25A Power Block OKLP-X/25 and provides a quick route to proven, high-performance smart digital power solutions. The ZSPM1025A PWM controller integrates a digital control loop optimized for ultra-fast transient response, steady-state performance, stability and design flexibility. For improved system reliability, a rich set of protection and monitoring functions is provided. The ZSPM1025A features user-selectable, preconfigured compensators in the digital control loop optimized for use with the Murata Power Solutions 25A power block. IDT's easy-to-use Pink Power Designer™ software enables solutions that have fully customizable output voltage and output capacitance. PMBus™ digital communications is available for monitoring, configurable protection and sequencing. A downloadable reference solution is available, including a graphical user interface, layout guidelines, bill of materials and step-by-step instructions. It is ready to be immediately implemented in the application design.

当前筛选条件