跳转到主要内容

概览

描述

The DAQ on a Stick Renesas Strain Gauge is one of a series of reference designs highlighting Renesas' precision products with different microcontrollers. This reference design is a self-contained demo showing a complete signal chain solution using Renesas precision parts and a Renesas microcontroller. The complete reference design is conveniently housed in a USB stick form factor. This compact design draws power through the USB port and uses a graphical user interface (GUI) to display the real-time voltage readings from a bridge strain gauge or a user supplied sensor. The board image to the right shows the data acquisition (DAQ) on a stick connected to an external foil strain gauge.

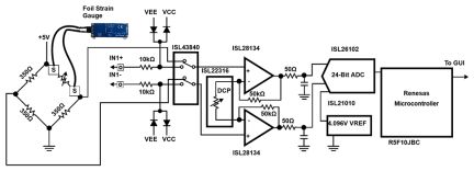
The image below shows a simplified schematic of the strain gauge design. The design uses Renesas' ISL28134 chopper amplifier, ISL22316 digitally controlled potentiometer (DCP), ISL43840 dual 4-channel multiplexer (Mux) configured as a differential Mux, ISL21010 4.096V voltage reference, ISL21010 3.3V voltage reference, the ISL26102 24-bit Delta-Sigma converter, and the R5F10JBC (RL78/G1C) microcontroller.

The installation application includes the following items:

  • GUI software
  • Desktop shortcut for easy access
  • Application note and schematics

WEEE Questionnaire: The WEEE Return Questionnaire is intended for the return of EEEs supplied by Renesas Electronics Europe to its customers in the European Union only.

Disclaimer: THIS MATERIAL IS PROVIDED “AS-IS” FOR EVALUATION PURPOSES ONLY. RENESAS ELECTRONICS CORPORATION AND ITS SUBSIDIARIES (collectively, “Renesas”) DISCLAIM ALL WARRANTIES, INCLUDING WITHOUT LIMITATION, FITNESS FOR A PARTICULAR PURPOSE AND MERCHANTABILITY. Renesas provides evaluation platforms and design proposals to help our customers to develop products. However, factors beyond Renesas' control, including without limitation, component variations, temperature changes and PCB layout, could significantly affect the product performance. It is the user’s responsibility to verify the actual circuit performance.

特性

  • Self-contained demo platform
  • 24-bit ADC with programmable sample rate
  • Zero-drift amplifiers
  • Real-time graphing on the GUI
  • Programmable gains available for user supplied sensors

应用

文档

设计和开发

软件与工具

软件下载

产品选项

当前筛选条件

支持

支持社区

支持社区

在线询问瑞萨电子工程社群的技术人员,快速获得技术支持。
浏览文章

知识库

浏览我们的知识库,获取文章、常见问题解答及其他实用资源。
提交工单

提交工单

需要咨询技术性问题或提供非公开信息吗?