跳转到主要内容
瑞萨电子 (Renesas Electronics Corporation)

特性

  • 3V to 3.6V operating voltage
  • 50MHz to 160MHz output frequency range
  • Input from fundamental crystal oscillator or external source
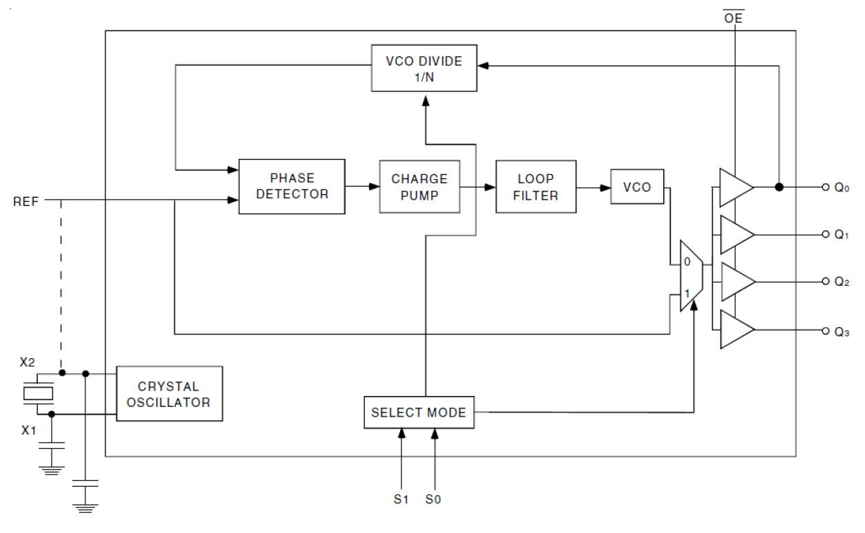
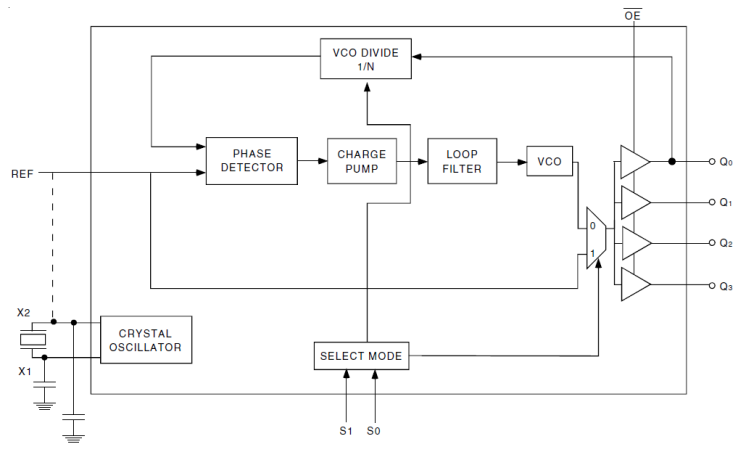
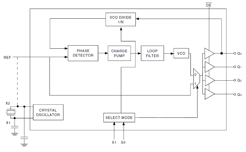
  • Internal PLL feedback (loading feedback output relative to other outputs, adjusts propagation delay between REF inputs and outputs)
  • Select inputs (S[1:0]) for FB divide selection (multiply ratio of 2, 3, 4, 4.25, 5, 6, 6.25, and 8)
  • Low jitter
  • Not Recommended for New Design

描述

Not recommended for new designs.

当前筛选条件