跳转到主要内容
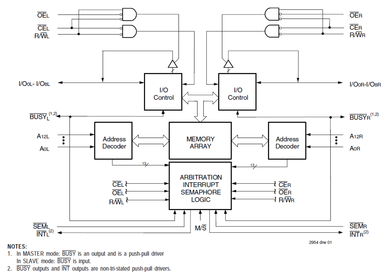
8K x 9 Dual-Port RAM

封装信息

CAD 模型:View CAD Model
Pkg. Type:TQFP
Pkg. Code:PN80
Lead Count (#):80
Pkg. Dimensions (mm):14.0 x 14.0 x 1.4
Pitch (mm):0.65

环境和出口类别

Pb (Lead) FreeNo
Moisture Sensitivity Level (MSL)3
ECCN (US)
HTS (US)

产品属性

Lead Count (#)80
Pb (Lead) FreeNo
Carrier TypeReel
Access Time (ns)12
ArchitectureDual-Port
Bus Width (bits)9
Core Voltage (V)5
Density (Kb)72
FunctionBusy, Interrupt, Master, Semaphore, Slave
I/O Type5.0 V TTL
InterfaceAsync
Length (mm)14
MOQ750
Moisture Sensitivity Level (MSL)3
Organization8K x 9
Package Area (mm²)196
Pb Free Categorye0
Pitch (mm)0.65
Pkg. Dimensions (mm)14.0 x 14.0 x 1.4
Pkg. TypeTQFP
Qty. per Carrier (#)0
Qty. per Reel (#)750
Reel Size (in)13
Requires Terms and ConditionsDoes not require acceptance of Terms and Conditions
Tape & ReelYes
Temp. Range (°C)0 to 70°C
Thickness (mm)1.4
Width (mm)14
已发布No

描述

The 7015 is a high-speed 8K x 9 Dual-Port Static RAM designed to be used as a stand-alone Dual-Port RAM or as a combination MASTER/SLAVE Dual-Port RAM for 18-bit-or-more word systems. Using the IDT MASTER/SLAVE Dual-Port RAM approach in 18- bit or wider memory system applications results in full-speed, error-free operation without the need for additional discrete logic. An automatic power down feature controlled by CE permits the on-chip circuitry of each port to enter a very low standby power mode.