跳转到主要内容
瑞萨电子 (Renesas Electronics Corporation)

特性

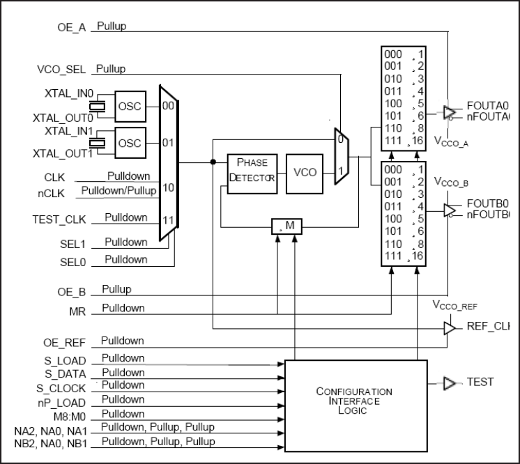
  • Dual differential 3.3V LVPECL outputs which can be set independently for either 3.3V or 2.5V
  • 4:1 Input Mux: One differential input One single-ended input Two crystal oscillator interfaces
  • CLK, nCLK pair can accept the following differential input levels: LVPECL, LVDS, LVHSTL, HCSL
  • TEST_CLK accepts LVCMOS or LVTTL input levels
  • Output frequency range: 35MHz to 625MHz
  • Crystal input frequency range: 12MHz to 40MHz
  • VCO range: 560MHz to 625MHz
  • Parallel or serial interface for programming feedback divider and output dividers
  • RMS phase jitter at 333.33MHz, using a 22.222MHz crystal (12kHz to 20MHz): 0.91ps (typical)
  • Supply voltage modes: LVPECL outputs (core/outputs): 3.3V/3.3V 3.3V/2.5V REF_CLK output (core/outputs): 3.3V/3.3V
  • 0°C to 70°C ambient operating temperature
  • Industrial temperature available upon request with E-pad option.
  • Available in lead-free (RoHS 6) packages

描述

The 843034 is a general purpose, low phase noise LVPECL synthesizer which can generate frequencies for a wide variety of applications. The 843034 has a 4:1 input Multiplexer from which the following inputs can be selected: one differential input, one single-ended input, or two crystal oscillators, thus making the device ideal for frequency translation or frequency generation. Each differential LVPECL output pair has an output divider which can be independently set so that two different frequencies can be generated. Additionally, each LVPECL output pair has a dedicated power supply pin so the outputs can run at 3.3V or 2.5V. The 843034 also supplies a buffered copy of the reference clock or crystal frequency on the single-ended REF_CLK output pin which can be enabled or disabled (disabled by default). The output frequency can be programmed using either a serial or parallel programming interface. The phase jitter of the 843034 is less than 1ps rms, making it suitable for use in Fibre Channel, SONET, and Ethernet applications. Example applications include systems which must support both FEC and non FEC rates. In 10Gb Fibre Channel, for example, you can use a 25.5MHz crystal to generate a 159.375MHz reference clock, and then switch to a 20.544MHz crystal to generate 164.355MHz for 66/64 FEC. Other applications could include supporting both Ethernet frequencies and SONET frequencies in an application. When Ethernet frequencies are needed, a 25MHz crystal can be used and when SONET frequencies are needed, the input MUX can be switched to select a 38.88MHz crystal.

当前筛选条件