跳转到主要内容

特性

  • One selectable differential output pair for DDR 533/400/667, LVPECL, LVDS interface levels
  • Nine LVCMOS/ LVTTL outputs, 23Ω typical output impedance
  • Selectable external crystal or differential input source
  • Crystal oscillator interface designed for 25MHz, parallel resonant crystal
  • Differential input pair (PCLK, nPCLK) accepts LVPECL, LVDS, CML, SSTL input levels
  • Internal resistor bias on nPCLK pin allows the user to drive PCLK input with external single-ended (LVCMOS/ LVTTL) input levels
  • Power supply modes: CORE / OUTPUT 3.3V / 3.3V LVDS, LVPECL, LVCMOS 3.3V / 2.5V LVCMOS
  • -40°C to 85°C ambient operating temperature
  • Available in lead-free (RoHS 6) package

描述

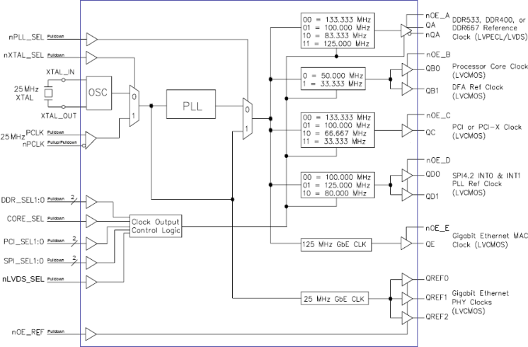
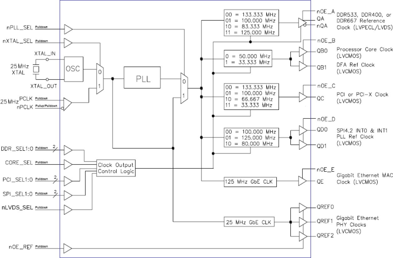
The 8430S10I-03 is a PLL-based clock generator specifically designed for Cavium Networks SoC processors. This high performance device is optimized to generate the processor core reference clock, the DDR reference clocks, the PCI/PCI-X bus clocks, and the clocks for both the Gigabit Ethernet MAC and PHY. The clock generator offers low-jitter, low-skew clock outputs, and edge rates that easily meet the input requirements for the CN30XX/CN31XX/CN38XX/CN58XX processors. The output frequencies are generated from a 25MHz external input source or an external 25MHz parallel resonant crystal. The extended temperature range of the 8430S10I-03 supports telecommunication, networking, and storage requirements.

产品参数

属性
Outputs (#) 10
Output Type LVCMOS, LVDS, LVPECL
Output Freq Range (MHz) 25 - 25, 33.333 - 33.333, 50 - 50, 66.667 - 66.667, 80 - 80, 83.333 - 83.333, 100 - 100, 125 - 125, 133.333 - 133.333
Input Freq (MHz) 25 - 25
Inputs (#) 2
Input Type Crystal, CML, LVCMOS, LVDS, LVPECL, SSTL
Output Banks (#) 6
Core Voltage (V) 3.3
Output Voltage (V) 2.5V, 3.3V

封装选项

Pkg. Type Pkg. Dimensions (mm) Lead Count (#) Pitch (mm)
PTQFP 7.0 x 7.0 x 1.0 48 0.5

当前筛选条件