| CAD 模型: | View CAD Model |
| Pkg. Type: | TSSOP |
| Pkg. Code: | EJG20 |
| Lead Count (#): | 20 |
| Pkg. Dimensions (mm): | 6.6 x 4.4 x 1.0 |
| Pitch (mm): | 0.65 |
| Moisture Sensitivity Level (MSL) | 1 |
| Pb (Lead) Free | Yes |
| ECCN (US) | EAR99 |
| HTS (US) | 8542.39.0090 |
| Lead Count (#) | 20 |
| Carrier Type | Tube |
| Moisture Sensitivity Level (MSL) | 1 |
| Qty. per Reel (#) | 0 |
| Qty. per Carrier (#) | 72 |
| Pb (Lead) Free | Yes |
| Pb Free Category | e3 Sn |
| Temp. Range (°C) | -40 to 85°C |
| Core Voltage (V) | 3.3 |
| Feedback Input | No |
| Input Freq (MHz) | 25 - 25 |
| Input Type | Crystal, LVPECL, LVDS, HCSL |
| Inputs (#) | 2 |
| Length (mm) | 6.6 |
| MOQ | 72 |
| Output Banks (#) | 1 |
| Output Freq Range (MHz) | 100 - 100, 125 - 125, 156.25 - 156.25, 212.5 - 212.5 |
| Output Skew (ps) | 50 |
| Output Type | LVPECL |
| Output Voltage (V) | 3.3 |
| Outputs (#) | 2 |
| Package Area (mm²) | 29 |
| Phase Jitter Max RMS (ps) | 0.504 |
| Phase Jitter Typ RMS (ps) | 0.3 |
| Pitch (mm) | 0.65 |
| Pkg. Dimensions (mm) | 6.6 x 4.4 x 1.0 |
| Pkg. Type | TSSOP |
| Product Category | FemtoClock, Ultra-Low Jitter Clocks (<300 fs RMS) |
| Prog. Clock | No |
| Reference Output | No |
| Requires Terms and Conditions | Does not require acceptance of Terms and Conditions |
| Spread Spectrum | No |
| Tape & Reel | No |
| Thickness (mm) | 1 |
| Width (mm) | 4.4 |
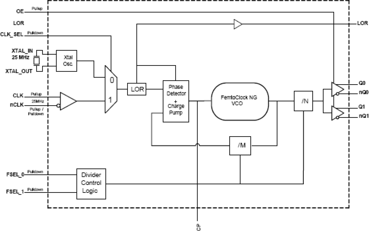
The 843N3960I is an LVPECL clock synthesizer. The 843N3960I can synthesize 100MHz, 125MHz, 156.25MHz, and 212.5MHz from a single 25MHz crystal or reference clock. Utilizing an external loop filter capacitor, the 843N3960I is capable of holdover mode when the main reference clock becomes unstable, making this ideal for redundant timing applications.