跳转到主要内容
瑞萨电子 (Renesas Electronics Corporation)

特性

  • 6 differential 3.3V LVPECL outputs1,244.16 / 622.08MHz
  • 1,244.16 / 622.08MHz 622.08 / 311.04MHz
  • 311.04 / 155.52MHz 155.52 / 77.76MHz
  • 77.76/38.88MHz
  • Three selectable differential reference clock inputsClock frequency range: 19MHz to 622MHz
  • REF_CLKx, nREF_CLKx pairs can accept the followingdifferential input level: LVPECL
  • Intrinsic jitter: 0.017mUIRMS @ 622MHz
  • Output skew: 200ps (maximum)
  • Optional external VCXO possible
  • Simple external loop filter
  • Lock detect output signal
  • Full 3.3V operating supply
  • Low power operation 0.6W (typical)
  • -40°C to 85°C ambient operating temperature
  • Available in lead-free (RoHS 6) packages

描述

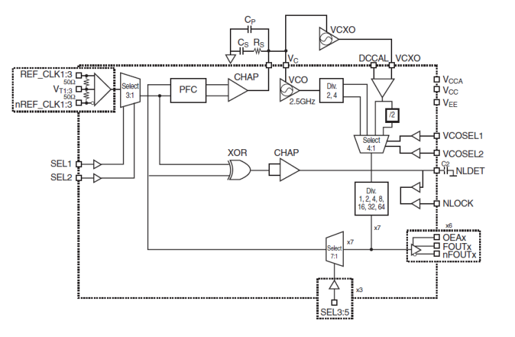
The 843S06 is a low voltage, low skew 3.3V LVPECL Clock Synthesizer. The device targets clock distribution in SDH/SONET telecommunication systems but is well suited for a wide range of applications requiring high performance high-speed clock synthesis. The device implements a fully integrated multiplying PLL including:

当前筛选条件