跳转到主要内容
瑞萨电子 (Renesas Electronics Corporation)

特性

  • One differential LVDS output at 156.25MHz or 125MHz Four differential LVDS outputs at 125MHz Three LVCMOS/LVTTL single-ended outputs at 125MHz One LVCMOS/LVTTL single-ended output at 3.90625MHz
  • Selectable crystal oscillator interface or LVCMOS/LVTTL single-ended input and PLL bypass from a single select pin
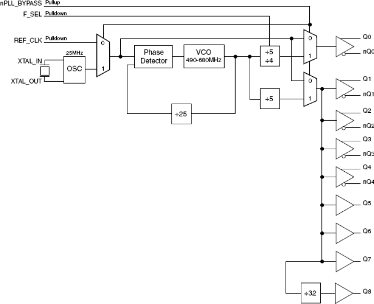
  • VCO range: 510MHz - 650MHz
  • RMS phase jitter @ 125MHz, using a 25MHz crystal (1.875MHz - 20MHz): 0.34ps (typical), LVDS output
  • RMS phase jitter @ 156.25MHz, using a 25MHz crystal (1.875MHz - 20MHz): 0.31ps (typical), LVDS output
  • Full 3.3V supply mode
  • 0°C to 70°C ambient operating temperature
  • Available in lead-free (RoHS 6) package

描述

The 8440259D-45 is a 9 output synthesizer optimized to generate Gigabit and 10 Gigabit Ethernet clocks and is a member of the HiPerClockS™ family of high performance clock solutions. Using a 25MHz, 18pF parallel resonant crystal, the device will generate both 156.25MHz, 125MHz and 3.90625MHz clocks with mixed LVDS and LVCMOS/LVTTL output levels. The 8440259D-45 uses our 3rd generation low phase noise VCO technology and can achieve <1ps typical rms phase jitter, easily meeting Ethernet jitter requirements. The 8440259D-45 is packaged in a small, 5mm x 5mm VFQFN package that is optimum for applications with space limitations.

当前筛选条件