| CAD 模型: | View CAD Model |
| Pkg. Type: | VFQFPN |
| Pkg. Code: | NBG28 |
| Lead Count (#): | 28 |
| Pkg. Dimensions (mm): | 5.0 x 5.0 x 0.8 |
| Pitch (mm): | 0.5 |
| Moisture Sensitivity Level (MSL) | 1 |
| Pb (Lead) Free | Yes |
| ECCN (US) | EAR99 |
| HTS (US) | 8542.39.0090 |
| Lead Count (#) | 28 |
| Carrier Type | Reel |
| Moisture Sensitivity Level (MSL) | 1 |
| Qty. per Reel (#) | 2500 |
| Qty. per Carrier (#) | 0 |
| Pb (Lead) Free | Yes |
| Pb Free Category | e3 Sn |
| Temp. Range (°C) | -40 to 85°C (Tc ≤ 105°C) |
| 105°C Max. Case Temp. | 1 |
| Additive Phase Jitter Typ RMS (fs) | 45 |
| Additive Phase Jitter Typ RMS (ps) | 0.045 |
| Adjustable Phase | No |
| Advanced Features | Dual Buffer, Output Amplitude Control |
| Channels (#) | 2 |
| Core Voltage (V) | 1.8V |
| Family Name | 8P34S |
| Function | Buffer |
| Input Freq (MHz) | 2000 |
| Input Type | LVPECL, LVDS, LVCMOS |
| Inputs (#) | 2 |
| Length (mm) | 5 |
| Longevity | 2040 四月 |
| MOQ | 2500 |
| Noise Floor (dBc/Hz) | -160 |
| Output Banks (#) | 2 |
| Output Freq Range (MHz) | 2000 |
| Output Skew (ps) | 30 |
| Output Type | LVDS |
| Output Voltage (V) | 1.8V, 2.5V |
| Outputs (#) | 8 |
| Pitch (mm) | 0.5 |
| Pkg. Dimensions (mm) | 5.0 x 5.0 x 0.8 |
| Pkg. Type | VFQFPN |
| Product Category | Clock Buffers & Drivers, RF Buffers |
| Reel Size (in) | 13 |
| Requires Terms and Conditions | Does not require acceptance of Terms and Conditions |
| Supply Voltage (V) | 1.8 - 1.8 |
| Tape & Reel | Yes |
| Thickness (mm) | 0.8 |
| Width (mm) | 5 |
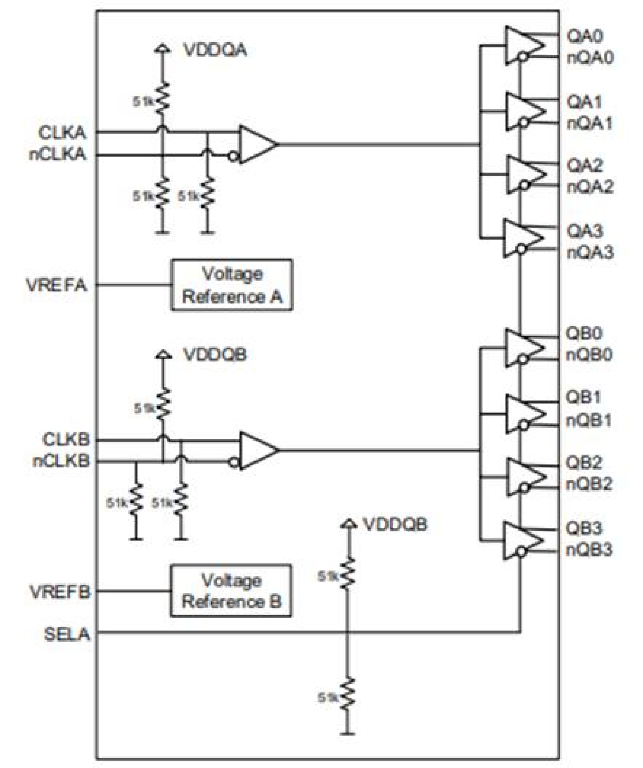
The 8P34S2104 is a high-performance, low-power, differential dual 1:2 LVDS output, 1.8V/2.5V fanout buffer. The device supports fail-safe operation and is designed for the fanout of high-frequency, very low additive phase-noise clock and data signals. Two independent buffer channels are available. Each channel has four low-skew outputs. High isolation between channels minimizes noise coupling. AC characteristics such as propagation delay are matched between channels. Guaranteed output-to-output and part-to-part skew characteristics make the 8P34S2104 ideal for those clock distribution applications demanding well-defined performance and repeatability. The device is characterized to operate from a 1.8V or a 2.5V power supply. The integrated bias voltage references enable easy interfacing of AC-coupled signals to the device inputs.