特性
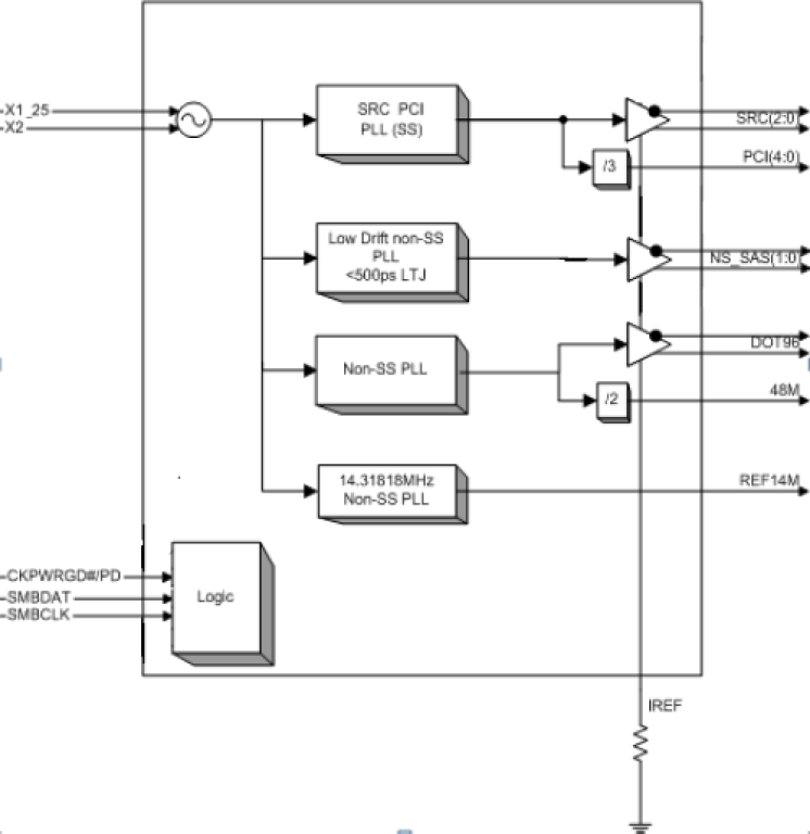
- 2 - HCSL Non-Spread SAS outputs
- 3 - HCSL SRC outputs - can be used as CPU@100M
- 1 - HCSL DOT96 output
- 1 - 3.3V 48M output
- 5 - 3.3V PCI outputs
- 1 - 3.3V 14.318M output
- 0.5% down spread capable on SRC/PCI outputs
- Lower EMI
- 48-pin MLF package
- Space Savings
- Cycle to cycle jitter: SRC/NS_SAS < 50ps
- Phase jitter: PCIe Gen2 <3ps rms
- Phase jitter: PCIe Gen3 <1ps rms
- Phase jitter: QPI 9.6GB/s <0.2ps rms
- Phase jitter: NS-SAS <0.4ps rms using raw phase data
- Phase jitter: NS-SAS <1.3ps rms using Clk Jit Tool 1.6.3
描述
The 932SQ428 is a main clock synthesizer for Romley-generation Intel based server platforms. The 932SQ428 is driven with a 25 MHz crystal for maximum performance. It generates CPU outputs of 100MHz.
产品参数
| 属性 | 值 |
|---|---|
| Power Consumption Typ (mW) | 825 |
| Supply Voltage (V) | 3.3 - 3.3 |
| Output Type | HCSL, LVTTL |
| Xtal Freq (MHz) | 25 - 25 |
| Diff. Termination Resistors | 24 |
| Package Area (mm²) | 36 |
| Battery Backup | No |
| Battery Seal | No |
| CPU Supervisory Function POR | No |
| Crystal Frequency Trimming | No |
| Frequency Out Pin | No |
| Function | Clock Generator |
| Product Category | Processor Clock Generators |
封装选项
| Pkg. Type | Pkg. Dimensions (mm) | Lead Count (#) | Pitch (mm) |
|---|---|---|---|
| VFQFPN | 6.0 x 6.0 x 0.9 | 48 | 0.4 |
当前筛选条件