特性
- Cycle-to-cycle jitter <50ps
- Output-to-output skew < 65 ps
- Input-to-output delay variation <50ps
- PCIe Gen3 phase jitter < 1.0ps RMS
- QPI 9.6GT/s 12UI phase jitter < 0.2ps RMS
- Space-saving 64-pin packages
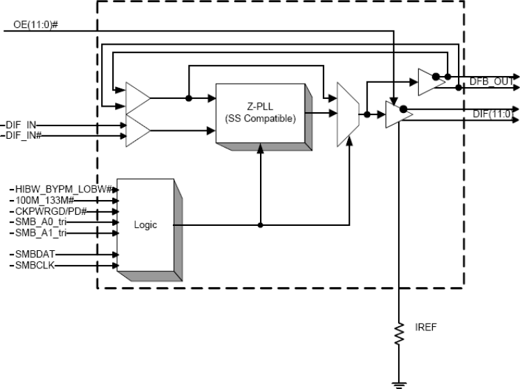
- Fixed feedback path/ 0ps input-to-output delay
- 9 Selectable SMBus Addresses/Multiple devices can share the same SMBus Segment
- 12 OE# pins/Hardware control of each output
- PLL or bypass mode/PLL can dejitter incoming clock
- 100MHz or 133MHz PLL mode operation/supports PCIe and QPI applications
- Selectable PLL bandwidth/minimizes jitter peaking in downstream PLL's
- Spread Spectrum Compatible/tracks spreading input clock for low EMI
- Software control of PLL Bandwidth and Bypass Settings/ PLL can dejitter incoming clock (B Rev only)
描述
The IDT9ZX21201 is a 12-output DB1200Z suitable for PCI Express® Gen3 or QPI applications. The part is backwards compatible to PCIe Gen1 and Gen2. A fixed external feedback maintains low drift for critical QPI applications. In bypass mode, the IDT9ZX21201 can provide outputs up to 150MHz.
产品参数
| 属性 | 值 |
|---|---|
| Diff. Outputs | 12 |
| Diff. Output Signaling | HCSL |
| Output Freq Range (MHz) | 33 - 150 |
| Diff. Inputs | 1 |
| Diff. Input Signaling | HCSL |
| Accepts Spread Spec Input | Yes |
| Power Consumption Typ (mW) | 858 |
| Supply Voltage (V) | 3.3 - 3.3 |
| Output Type | HCSL |
| Diff. Termination Resistors | 52 |
| Package Area (mm²) | 81 |
| Battery Backup | No |
| Battery Seal | No |
| CPU Supervisory Function POR | No |
| Crystal Frequency Trimming | No |
| Frequency Out Pin | No |
| Inputs (#) | 1 |
| Input Freq (MHz) | 33 - 150 |
| Function | Buffer |
| Input Type | HCSL |
| Output Banks (#) | 1 |
| Core Voltage (V) | 3.3 |
| Output Voltage (V) | 0.7 |
| Product Category | Processor Clock Buffers, Zero Delay Buffers |
封装选项
| Pkg. Type | Pkg. Dimensions (mm) | Lead Count (#) | Pitch (mm) |
|---|---|---|---|
| VFQFPN | 9.0 x 9.0 x 0.9 | 64 | 0.5 |
当前筛选条件