特性
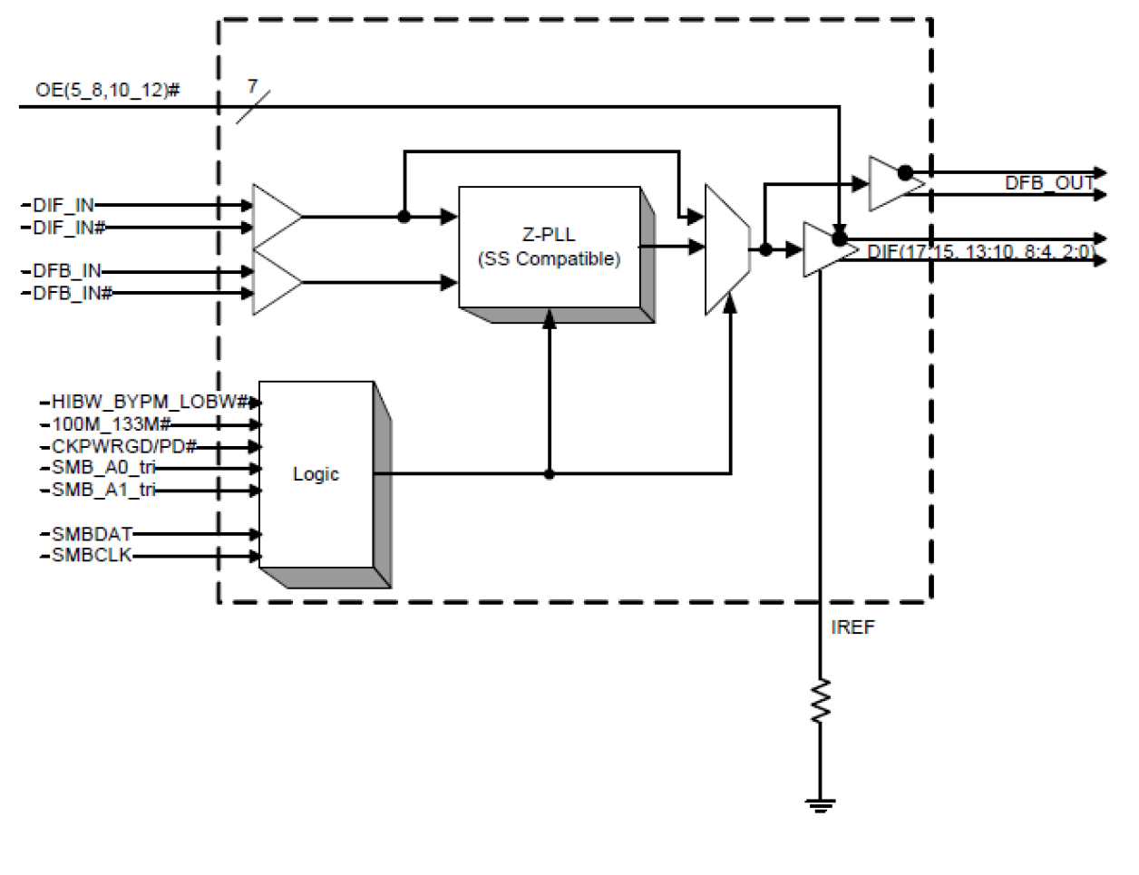
- Fifteen 0.7V HCSL differential output pairs
- Phase jitter: PCIe Gen3 < 1ps rms
- Phase jitter: PCIe Gen2 < 3.1ps rms
- Phase jitter: PCIe Gen1 < 86ps peak to peak
- Phase jitter: QPI 9.6GT/s < 0.2ps rms
- Supports zero delay buffer mode and fanout mode
- Bandwidth programming available
- 9 selectable SMBus addresses
- 7 OE# pins; 90–140MHz operation in PLL mode
- 33–150MHz operation in Bypass mode
描述
The 9ZX21501 is an Intel™ DB1900Z-compatible differential buffer suitable for PCI Express Gen3 or QPI applications. The part is backwards compatible to PCIe Gen1 and Gen2. A fixed external feedback maintains low drift for critical QPI applications.
产品参数
| 属性 | 值 |
|---|---|
| Diff. Outputs | 15 |
| Diff. Output Signaling | HCSL |
| Output Freq Range (MHz) | 33 - 150 |
| Diff. Inputs | 1 |
| Diff. Input Signaling | HCSL |
| Accepts Spread Spec Input | Yes |
| Power Consumption Typ (mW) | 1287 |
| Supply Voltage (V) | 3.3 - 3.3 |
| Output Type | HCSL |
| Diff. Termination Resistors | 64 |
| Package Area (mm²) | 81 |
| Battery Backup | No |
| Battery Seal | No |
| CPU Supervisory Function POR | No |
| Crystal Frequency Trimming | No |
| Frequency Out Pin | No |
| Inputs (#) | 1 |
| Input Freq (MHz) | 33 - 150 |
| Function | Buffer |
| Input Type | HCSL |
| Output Banks (#) | 1 |
| Core Voltage (V) | 3.3 |
| Output Voltage (V) | 0.7 |
| Product Category | Processor Clock Buffers, Zero Delay Buffers |
封装选项
| Pkg. Type | Pkg. Dimensions (mm) | Lead Count (#) | Pitch (mm) |
|---|---|---|---|
| VFQFPN | 9.0 x 9.0 x 0.9 | 64 | 0.5 |
当前筛选条件