| CAD 模型: | View CAD Model |
| Pkg. Type: | SOICN |
| Pkg. Code: | MSK |
| Lead Count (#): | 8 |
| Pkg. Dimensions (mm): | 4.90 x 3.91 x 0.00 |
| Pitch (mm): | 1.27 |
| RoHS (EL1881CSZ) | 下载 |
| Moisture Sensitivity Level (MSL) | 3 |
| Pb (Lead) Free | Yes |
| ECCN (US) | |
| HTS (US) |
| Pkg. Type | SOICN |
| Carrier Type | Tube |
| MOQ | 1164 |
| Color Burst Filter - External | Yes |
| Composite Propagation Delay (ns) | 30 |
| IS (mA) | 1.2 |
| Lead Count (#) | 8 |
| Length (mm) | 4.9 |
| Moisture Sensitivity Level (MSL) | 3 |
| Outputs Burst | Yes |
| Outputs Composite | Yes |
| Outputs Horizontal | No |
| Outputs Odd/Even | Yes |
| Outputs Sync Amplitude | No |
| Outputs Vertical | Yes |
| Pb (Lead) Free | Yes |
| Pb Free Category | Pb-Free 100% Matte Tin Plate w/Anneal-e3 |
| Pitch (mm) | 1.3 |
| Pkg. Dimensions (mm) | 4.9 x 3.9 x 0.00 |
| Qualification Level | Standard |
| Slicing Fixed (70mV) | Yes |
| Slicing Input Adaptive | No |
| Temp. Range (°C) | -40 to +85°C |
| Width (mm) | 3.9 |
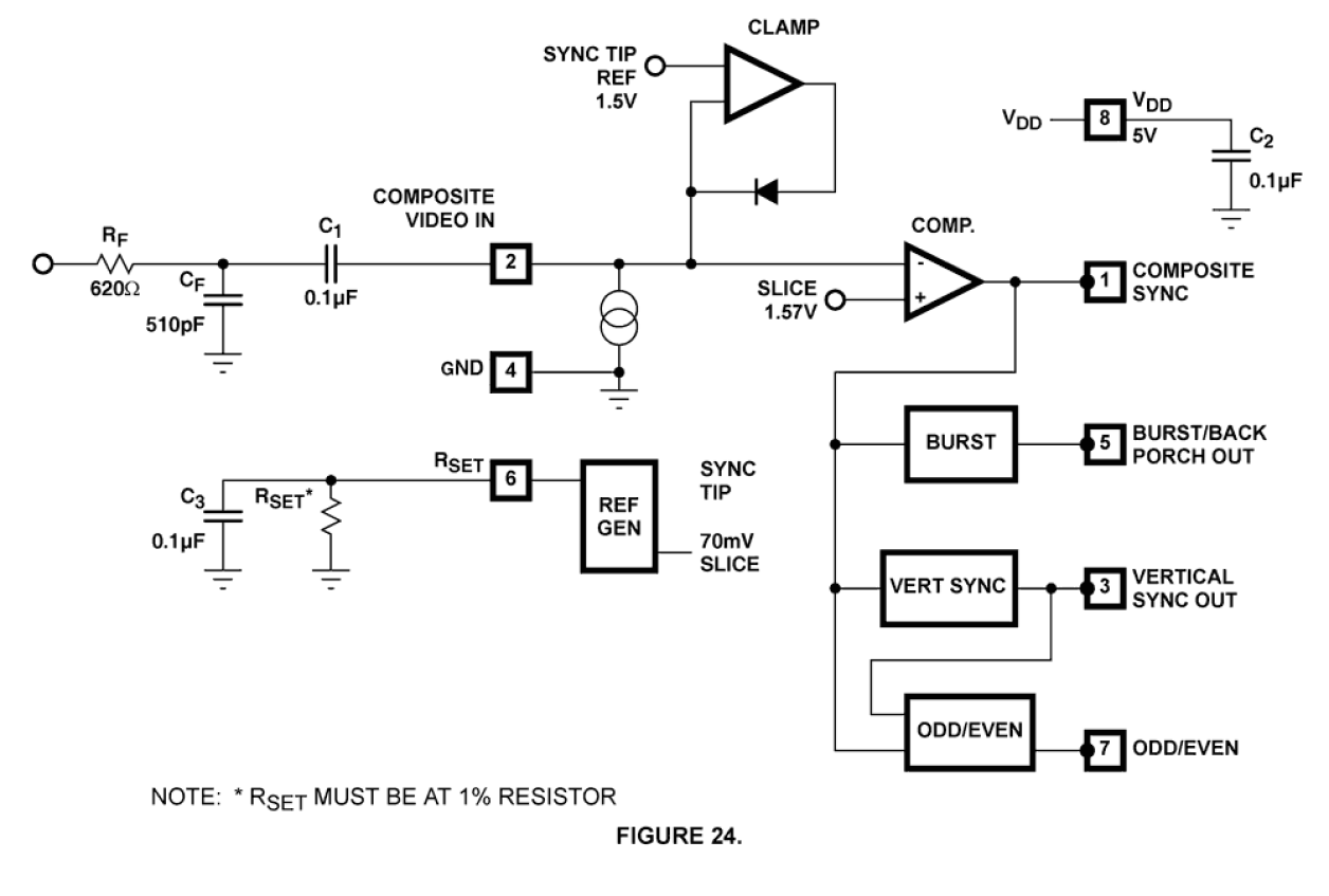
The EL1881 video sync separator is manufactured using Elantec's high performance analog CMOS process. This device extracts sync timing information from both standard and non-standard video input. It provides composite sync, vertical sync, burst/back porch timing, and odd/even field detection. Fixed 70mV sync tip slicing provides sync edge detection when the video input level is between 0. 5VP-P and -2VP-P (sync tip amplitude 143mV to 572mV). A single external resistor sets all internal timing to adjust for various video standards. The composite sync output follows video in sync pulses and a vertical sync pulse is output on the rising edge of the first vertical serration following the vertical pre-equalizing string. For non-standard vertical inputs, a default vertical pulse is output when the vertical signal stays low for longer than the vertical sync default delay time. The odd/even output indicates field polarity detected during the vertical blanking interval. The EL1881 is plug-in compatible with the industry-standard LM1881 and can be substituted for that part in 5V applications with lower required supply current. The EL1881 is available in the 8 Ld PDIP and SOIC packages and is specified for operation over the full -40°C to +85°C temperature range.