| CAD 模型: | View CAD Model |
| Pkg. Type: | QSOP |
| Pkg. Code: | MLH |
| Lead Count (#): | 24 |
| Pkg. Dimensions (mm): | 8.66 x 3.91 x 1.42 |
| Pitch (mm): | 0.64 |
| Moisture Sensitivity Level (MSL) | |
| Pb (Lead) Free | No |
| ECCN (US) | |
| HTS (US) |
| Pkg. Type | QSOP |
| Carrier Type | Tube |
| Color Burst Filter - External | No |
| Color Burst Filter - Internal | Variable |
| Composite Propagation Delay (ns) | 225 |
| IS (mA) | 10.5 |
| Lead Count (#) | 24 |
| Length (mm) | 8.7 |
| MOQ | 110 |
| Outputs Burst | Yes |
| Outputs Composite | Yes |
| Outputs Horizontal | Yes |
| Outputs Odd/Even | Yes |
| Outputs Sync Amplitude | Yes |
| Outputs Vertical | Yes |
| Pb (Lead) Free | No |
| Pitch (mm) | 0.6 |
| Pkg. Dimensions (mm) | 8.7 x 3.9 x 1.42 |
| Qualification Level | Standard |
| Slicing Fixed (70mV) | No |
| Slicing Input Adaptive | Yes |
| Temp. Range (°C) | -40 to +85°C |
| Thickness (mm) | 1.42 |
| Width (mm) | 3.9 |
Support is limited to customers who have already adopted these products.
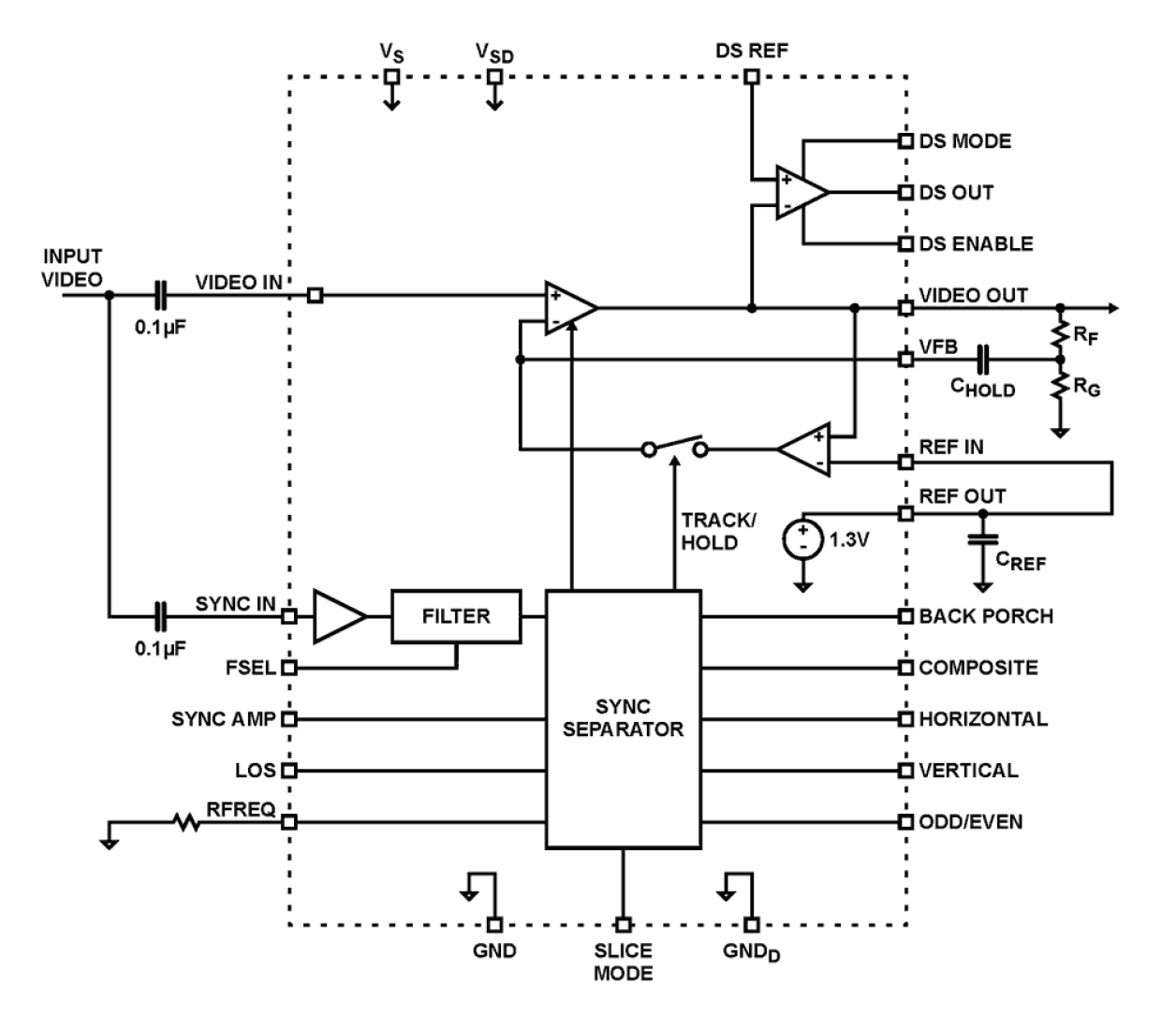
The EL4501 is a highly-integrated Video Front End (VFE) incorporating all of the key signal conditioning functions for analog video signals. It provides a flexible front-end interface for analog or analog/digital video sub-systems. The VFE contains a high bandwidth DC-restore, an advanced sync separator and a data slicer with an adjustable threshold, configurable output and power-down mode. The VFE performs restoration of the DC level (blanking level) of a video signal and the recovery of all signal timing necessary for synchronization and control. Additionally, data embedded in the active video or VBI regions of the video signal may be extracted using the flexible data slicer incorporated into the VFE. The advanced sync separator exhibits excellent noise immunity by incorporating a digital brick wall filter and signal qualification algorithm. The DC-restored video amplifier is unity gain stable with an unloaded -3dB bandwidth of 100MHz. The input common mode voltage range extends from the negative rail to within 1. 5V of the positive rail. When driving a 75Ω double terminated coaxial cable, the amplifier can drive to within 150mV of either rail. With 200V/µs slew rate, the amplifier is well suited for composite and component video applications. The VFE operates from a single 5V supply from -40°C to +85°C and is available in a reduced footprint 24 Ld QSOP package.