跳转到主要内容
瑞萨电子 (Renesas Electronics Corporation)

特性

  • Extremely Small 350mA DC/DC Converter
  • Max Height 1.1mm 10 Ld MSOP Package
  • Possibly Uses Only Five Tiny External Components with Fixed Output
  • Power-On-Reset Output (POR)
  • Internally-Compensated Voltage Mode Controller
  • Up to 94% Efficiency
  • <1µA Shut-Down Current
  • Overcurrent and Over-Temperature Protection
  • Pb-free Available (RoHS compliant)

描述

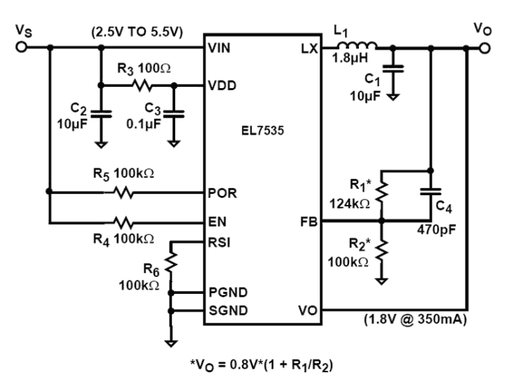
The EL7535 is a synchronous, integrated FET 350mA step-down regulator in a 10 Ld MSOP package. The regulator is internally compensated, which makes it possible to use just five tiny external components to form a complete DC/DC converter. The regulator operates with an input voltage range from 2.5V to 6V, which accommodates supplies of 3.3V, 5V, or a Li-ion battery source. The output can be externally set from 0.8V to VIN with a resistive divider. The EL7535 features PWM mode control. The operating frequency is typically 1.4MHz. Additional features include <1µA shut-down current, short-circuit protection, and over-temperature protection. The EL7535 is available in the 10 Ld MSOP package and is specified for operation over the full -40°C to +85°C temperature range.

应用

  • PDA and Pocket PC Computers
  • Bar Code Readers
  • Cellular Phones
  • Portable Test Equipment
  • Li-Ion Battery Powered Devices
  • Small Form Factor (SFP) Modules

当前筛选条件