| CAD 模型: | View CAD Model |
| Pkg. Type: | SOIC |
| Pkg. Code: | MCG |
| Lead Count (#): | 16 |
| Pkg. Dimensions (mm): | 9.9 x 3.9 x 1.75 |
| Pitch (mm): | 1.27 |
| Moisture Sensitivity Level (MSL) | 3 |
| Pb (Lead) Free | Yes |
| ECCN (US) | EAR99 |
| HTS (US) | 8542.39.0090 |
| RoHS (HIP4082IBZ) | 下载 |
| Lead Count (#) | 16 |
| Carrier Type | Tube |
| Moisture Sensitivity Level (MSL) | 3 |
| Pitch (mm) | 1.3 |
| Pkg. Dimensions (mm) | 9.9 x 3.9 x 0.00 |
| Pb (Lead) Free | Yes |
| Pb Free Category | Pb-Free 100% Matte Tin Plate w/Anneal-e3 |
| Temp. Range (°C) | -55 to +125°C |
| Country of Assembly | CHINA |
| Country of Wafer Fabrication | UNITED STATES |
| Bootstrap Supply Voltage (Max) (V) | 95 |
| Charge Pump | No |
| Fall Time | 9 |
| Input Logic Level | 3.3V/TTL |
| Length (mm) | 9.9 |
| Longevity | 2033 12月 |
| MOQ | 960 |
| Parametric Category | Half-Bridge FET Drivers |
| Peak Pull-down Current (A) | 1.3 |
| Peak Pull-up Current (A) | 1.4 |
| Pkg. Type | SOICN |
| Price (USD) | $3.21878 |
| Qualification Level | Standard |
| Rise Time (μs) | 0.009 |
| Turn-Off Prop Delay (ns) | 55 |
| Turn-On Prop Delay (ns) | 75 |
| VBIAS (Max) (V) | 15 |
| Width (mm) | 3.9 |
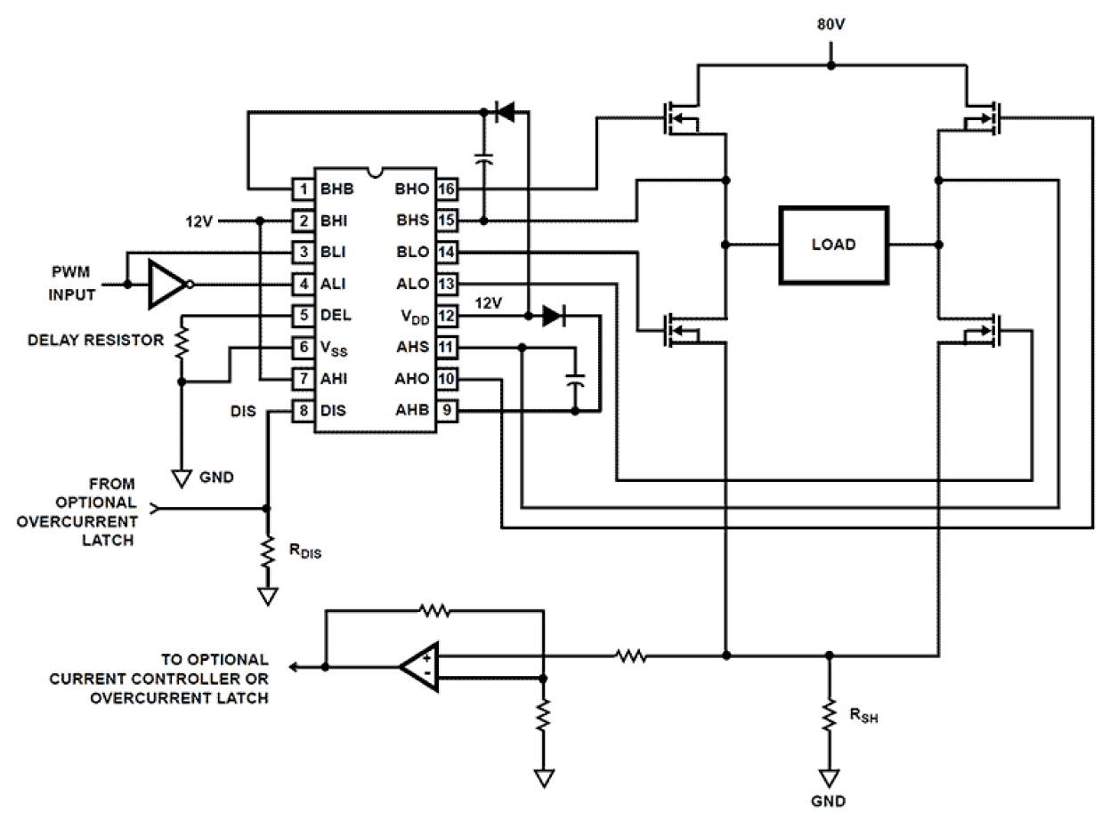
The HIP4082 is a medium frequency, medium voltage H-Bridge N-Channel MOSFET driver IC, available in 16 lead plastic SOIC (N) and DIP packages. Specifically targeted for PWM motor control and UPS applications, bridge based designs are made simple and flexible with the HIP4082 H-bridge driver. With operation up to 80V, the device is best suited to applications of moderate power levels. Similar to the HIP4081, it has a flexible input protocol for driving every possible switch combination except those which would cause a shoot-through condition. The HIP4082's reduced drive current allows smaller packaging and it has a much wider range of programmable dead times (0.1 to 4.5µs) making it ideal for switching frequencies up to 200kHz. The HIP4082 does not contain an internal charge pump, but does incorporate non-latching level-shift translation control of the upper drive circuits. This set of features and specifications is optimized for applications where size and cost are important. For applications needing higher drive capability the HIP4080A and HIP4081A are recommended.