跳转到主要内容
瑞萨电子 (Renesas Electronics Corporation)

特性

  • Electrically screened to SMD # 5962-95713
  • QML qualified per MIL-PRF-38535 requirements
  • Radiation performance
  • Total dose 100krad(Si) (Max)
  • Transient upset >108 rad(Si)/s
  • Latch-up free EPI-CMOS
  • Low power consumption
  • IDDSB 20µA
  • IDDOP 12mA
  • Pin compatible with NMOS 8254 and the Intersil 82C54
  • High-speed, "No Wait State" operation with 5MHz HS-80C86RH
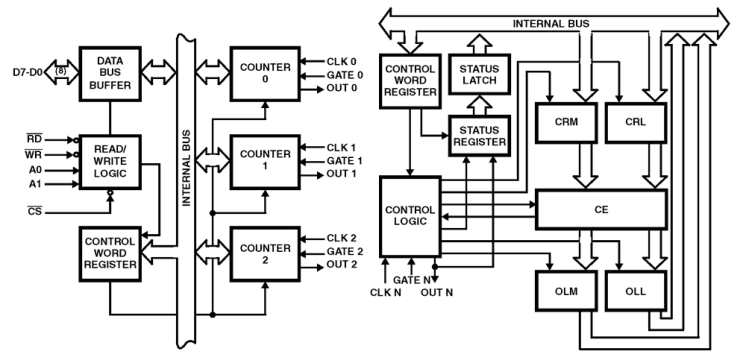
  • Three independent 16-bit counters
  • Six programmable counter modes
  • Binary or BCD counting
  • Status read back command
  • Hardened field, self-aligned, junction isolated CMOS process
  • Single 5V supply
  • Military temperature range -55 °C to 125 °C

描述

A radiation hardened CMOS programmable interval timer, the Intersil HS-82C54RH is a high-performance, radiation hardened CMOS version of the industry standard 8254 and is manufactured using a hardened field, self-aligned silicon gate CMOS process. It has three independently programmable and functional 16-bit counters, each capable of handling clock input frequencies of up to 5MHz. Six programmable timer modes allow the HS-82C54RH to be used as an event counter, elapsed time indicator, a programmable one-shot, or for any other timing application. The high performance, radiation hardness, and industry-standard configuration of the HS-82C54RH make it compatible with the HS-80C86RH radiation hardened microprocessor. Static CMOS circuit design ensures low operating power. The Intersil hardened field CMOS process results in performance equal to or greater than existing radiation resistant products at a fraction of the power. Specifications for rad hard QML devices are controlled by the Defense Supply Center in Columbus (DSCC). The SMD numbers listed here must be used when ordering. Detailed Electrical Specifications for these devices are contained in SMD 5962-95713.

封装选项

Pkg. TypePkg. Dimensions (mm)Lead Count (#)Pitch (mm)
CFP15.2 x 10.2 x 0.00241.3

当前筛选条件