特性
- Pin Compatible to ST M41T00S and Maxim DS1340
- Functionality Equivalent to ST M41T00S and Maxim DS1340
- Real Time Clock/Calendar
- Tracks Time in Hours, Minutes, Seconds and Sub-seconds
- Day of the Week, Day, Month, and Year
- 512Hz Frequency Outputs for On-Chip Crystal Compensation
- Software Alarm
- Settable to the Second, Minute, Hour, Day of the Week, Day, or Month
- Automatic Low-Drop Battery Switch for Longest Backup Life
- Power Failure Detection
- Battery ReSeal™ for Long Shelf Life
- I2C Bus™
- 400kHz Data Transfer Rate
- 800nA Battery Supply Current
- Small Package Option
- 8 Ld SOIC
- Pb-Free (RoHS Compliant)
描述
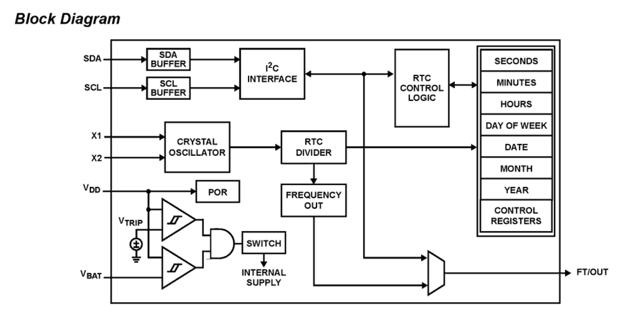
The ISL12008 device is a low power real time clock/calendar that is pin compatible and functionally equivalent to the ST M41T00S and Maxim DS1340 with timing and crystal compensation. The device additionally provides power-fail indicator, software alarm and intelligent battery backup. The oscillator uses an external, low-cost 32. 768kHz crystal. The real time clock tracks time with separate registers for hours, minutes, and seconds. The device has calendar registers for date, month, year and day of the week. The calendar is accurate through 2099, with automatic leap year correction.
产品参数
| 属性 | 值 |
|---|---|
| Interface | I2C |
| Alarms (#) | 1 |
| Supply Voltage Vcc (Min) (V) | 2.7 |
| Battery Backup | Yes |
| Battery Seal | Yes |
| CPU Supervisory Function POR | No |
| Crystal Frequency Trimming | Yes |
| Frequency Out Pin | Yes |
| Battery Current (nA) | 800 |
| Time Keeping Current (µA) | 1.6 |
| Selectable Frequency Output | 1 |
| Oscillator Compensation | -94 to +140 |
| Product Category | Real-Time Clocks, Real-Time Clocks |
封装选项
| Pkg. Type | Pkg. Dimensions (mm) | Lead Count (#) | Pitch (mm) |
|---|---|---|---|
| SOICN | 4.9 x 3.9 x 0.00 | 8 | 1.3 |
应用
- Utility Meters
- HVAC Equipment
- Audio/Video Components
- Set-Top Box/Television
- Modems
- Network Routers, Hubs, Switches, Bridges
- Cellular Infrastructure Equipment
- Fixed Broadband Wireless Equipment
- Pagers/PDA
- POS Equipment
- Test Meters/Fixtures
- Office Automation (Copiers, Fax)
- Home Appliances
- Computer Products
- Other Industrial/Medical/Automotive
当前筛选条件